首页  总揽  写作  简讯  散文  诗词  摄影  幻灯片  书画展  局矿快报  党群工作  安全专题  经验交流  通讯特写  厂商在线  矿建勘探  领导访谈  论文言论  人物展示  文教卫生  图片新闻  安监动态  煤企聚焦  焦点话题  事故快报  小说故事杂文  在线投稿 |  特约通讯员档案

中煤第七十一工程处成功中标淮北隋唐古镇·运河人家二期工程

煤炭资讯网 2017/8/24 19:16:11    矿建勘探
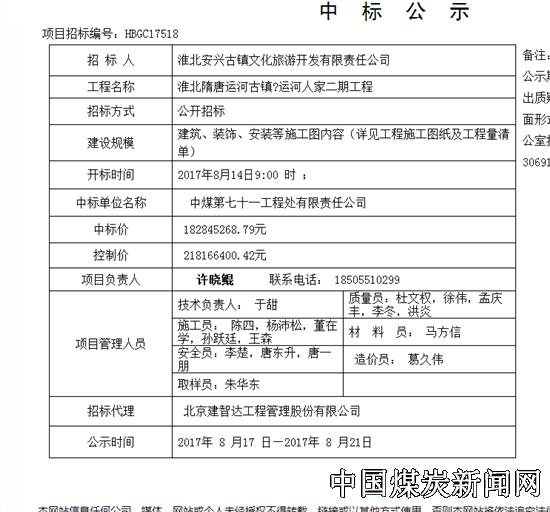
   【本网讯】日前,中煤第七十一工程处成功中标淮北安兴古镇文化旅游开发有限责任公司开发的淮北隋唐古镇·运河人家二期工程,中标价182845268.79元。

 
   淮北隋唐运河古镇是淮北市重点招商引资项目,位于淮北市长山路以东、南黎路以南,运河人家为隋唐运河古镇中的住宅部分,位于整个项目的东北角,其中运河人家二期共包括5#、6#、13#、14#、15#、20#、21#、22#、23#、24#、30#和综合服务中心(地下1层,地上3层),共12幢楼建筑安装工程,总建筑面积约为121063平方米(地下车库建筑面积25865.66平方木),计划工期540个日历天。
   
    据悉,自建筑工程公司成立以来,该处牢牢把握国家城镇化战略的实施,以科大国创软件研发生产楼、运河人家一期、杜集孙谢里棚户区改造、肥东中央厨房等项目为依托,努力打造质量工程,着力提升企业品牌形象,不断开拓房屋建筑新市场,今年,先后中标了宿州市棚户区改造工程、淮北港利·上城国际和运河人家二期工程,中标金额已近8亿元,土建板块呈现稳步快速发展态势。


本网通讯员:王 景      编 辑:肖平
声明:本网站新闻版权归煤炭资讯网与作者共同所有,任何网络媒体或个人转载,必须注明“来源:煤炭资讯网(www.cwestc.com)及其原创作者”,否则本网将保留追究其相关法律责任的权利。转载是出于传递更多信息之目的,若本网转载有来源标注错误或侵犯了您的合法权益,请作者持权属证明与本网联系(本网通讯员除外),我们将及时更正、删除,谢谢。 邮箱地址:1017016419@qq.com


声明:本网站新闻版权归煤炭资讯网与作者共同所有,任何网络媒体或个人转载,必须注明"来源:煤炭资讯网(www.cwestc.com)及其原创作者",否则本网将保留追究其相关法律责任的权利。
转载是出于传递更多信息之目的,若本网转载有来源标注错误或侵犯了您的合法权益,请作者持权属证明与本网联系(本网通讯员除外),我们将及时更正、删除,谢谢。 邮箱地址:1017016419@qq.com

总编辑:李光荣    副总编:韩一凡  顾问:王成祥、王金星  主编:欧阳宏  编辑:杨建华(网站监督)、黄永维、曹田升、陈茂春
备案序号:渝ICP备17008517号-1|渝公网安备50010702502224号
电话:(023)68178780、13883284332
煤炭资讯网原中国煤炭新闻网