首页  总揽  写作  简讯  散文  诗词  摄影  幻灯片  书画展  局矿快报  党群工作  安全专题  经验交流  通讯特写  厂商在线  矿建勘探  领导访谈  论文言论  人物展示  文教卫生  图片新闻  安监动态  煤企聚焦  焦点话题  事故快报  小说故事杂文  在线投稿 |  特约通讯员档案

山东省煤矿安全监察局公布49家企业违法、违规事实

煤炭资讯网 2018/4/25 19:04:29    焦点话题
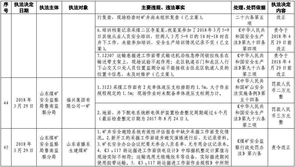
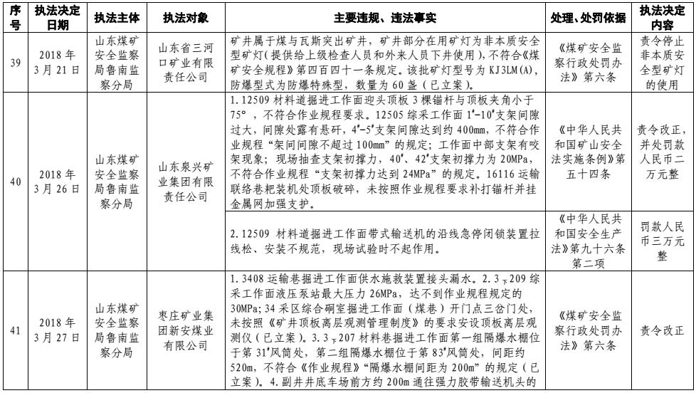
   齐鲁网4月25日讯 近日,山东煤矿安全监察局公布了2018年3月16日31日煤矿安全监察执法决定信息,此次共发布了49家企业单位违法、违规事实。

  名单如下:

微信截图_20180425092235.jpg

4.jpg

5.jpg

6.jpg

7.jpg

8.jpg

9.jpg

10.jpg

11.jpg

12.jpg

13.jpg

14.jpg

15.jpg

19.jpg

20.jpg

25.jpg

26.jpg

32.jpg

33.jpg

34.jpg

35.jpg

36.jpg

37.jpg

38.jpg

39.jpg



来源:齐鲁网      编 辑:一帆
声明:本网站新闻版权归煤炭资讯网与作者共同所有,任何网络媒体或个人转载,必须注明“来源:煤炭资讯网(www.cwestc.com)及其原创作者”,否则本网将保留追究其相关法律责任的权利。转载是出于传递更多信息之目的,若本网转载有来源标注错误或侵犯了您的合法权益,请作者持权属证明与本网联系(本网通讯员除外),我们将及时更正、删除,谢谢。 邮箱地址:1017016419@qq.com


声明:本网站新闻版权归煤炭资讯网与作者共同所有,任何网络媒体或个人转载,必须注明"来源:煤炭资讯网(www.cwestc.com)及其原创作者",否则本网将保留追究其相关法律责任的权利。
转载是出于传递更多信息之目的,若本网转载有来源标注错误或侵犯了您的合法权益,请作者持权属证明与本网联系(本网通讯员除外),我们将及时更正、删除,谢谢。 邮箱地址:1017016419@qq.com

总编辑:李光荣    副总编:韩一凡  顾问:王成祥、王金星  主编:欧阳宏  编辑:杨建华(网站监督)、黄永维、曹田升、陈茂春
备案序号:渝ICP备17008517号-1|渝公网安备50010702502224号
电话:(023)68178780、13883284332
煤炭资讯网原中国煤炭新闻网