首页  总揽  写作  简讯  散文  诗词  摄影  幻灯片  书画展  局矿快报  党群工作  安全专题  经验交流  通讯特写  厂商在线  矿建勘探  领导访谈  论文言论  人物展示  文教卫生  图片新闻  安监动态  煤企聚焦  焦点话题  事故快报  小说故事杂文  在线投稿 |  特约通讯员档案

格力电器发布涨薪通知:人均加薪1000元

煤炭资讯网 2019/1/9 11:49:39    天下事

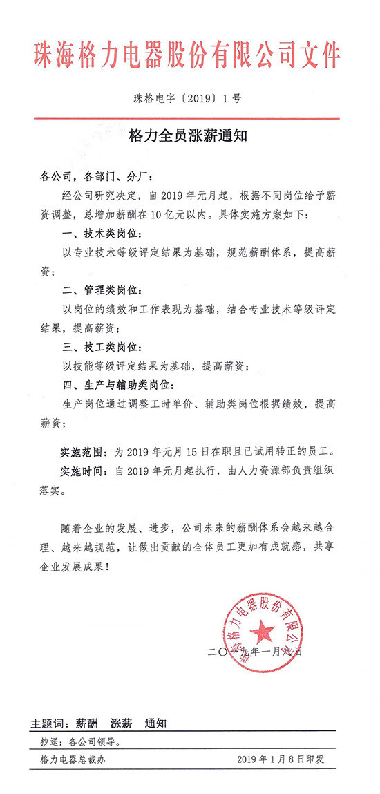
1月8日,格力电器下发内部通知显示:经公司研究决定,自2019年元月起,根据不同岗位给予薪资调整,总共增加薪酬在10亿元以内。主要涉及技术类岗位、管理类岗位、技工类岗位以及生产与辅导类岗位。

随后,格力方面也证实了此消息。据了解,具体的涨薪实施时间是自2019年元月起执行,员工涨薪的实施范围为2019年元月15日在职且已试用转正的员工。

格力电器的年报显示,公司有8万5千多人。此次加薪10亿元,计算下来每位员工月薪平均增长近1000元。

如果算上这次的话,这是格力电器自2016年以来,第三次宣布员工加薪。2016年11月,董明珠给格力员工每人每月加薪1000元,2018年2月,格力电器再次宣布按照人均每月加薪1000元的总额度,根据绩效、岗位给员工加薪。



来源:人民网      编 辑:肖平
声明:本网站新闻版权归煤炭资讯网与作者共同所有,任何网络媒体或个人转载,必须注明“来源:煤炭资讯网(www.cwestc.com)及其原创作者”,否则本网将保留追究其相关法律责任的权利。转载是出于传递更多信息之目的,若本网转载有来源标注错误或侵犯了您的合法权益,请作者持权属证明与本网联系(本网通讯员除外),我们将及时更正、删除,谢谢。 邮箱地址:1017016419@qq.com


声明:本网站新闻版权归煤炭资讯网与作者共同所有,任何网络媒体或个人转载,必须注明"来源:煤炭资讯网(www.cwestc.com)及其原创作者",否则本网将保留追究其相关法律责任的权利。
转载是出于传递更多信息之目的,若本网转载有来源标注错误或侵犯了您的合法权益,请作者持权属证明与本网联系(本网通讯员除外),我们将及时更正、删除,谢谢。 邮箱地址:1017016419@qq.com

总编辑:李光荣    副总编:韩一凡  顾问:王成祥、王金星  主编:欧阳宏  编辑:杨建华(网站监督)、黄永维、曹田升、陈茂春
备案序号:渝ICP备17008517号-1|渝公网安备50010702502224号
电话:(023)68178780、13883284332
煤炭资讯网原中国煤炭新闻网