关于发布禁止井工煤矿使用的设备及工艺目录
(第四批)的通知
各煤矿安全监察分局(站):
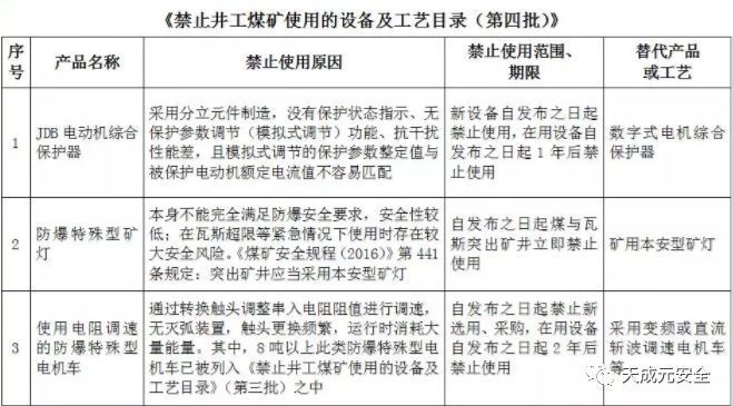
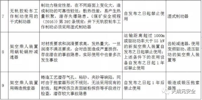
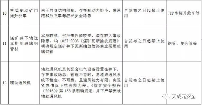
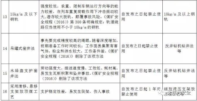
现将《国家煤矿安监局关于发布禁止井工煤矿使用的设备及工艺目录(第四批)的通知》(煤安监技装〔2018〕39号,国家煤矿安监局网站或山西煤矿安全监察局网站可下载)转发给你们,本次共禁止井工煤矿使用设备及工艺16项。
在监察执法过程中,对于在发布之日起禁止使用的设备和工艺,一经发现要立即禁止,责令停止使用,依法处理;对于在规定期限后禁止使用的设备和工艺,一经发现要针对情况做好宣传服务,指导煤矿企业提前做好准备工作,在规定期限前停止使用。
来源:山西煤矿安全监察网
国家煤矿安监局关于发布禁止井工煤矿使用的
设备及工艺目录(第四批)的通知
煤安监技装〔2018〕39号
各产煤省、自治区、直辖市及新疆生产建设兵团煤矿安全监管部门、煤炭行业管理部门,各省级煤矿安全监察局,司法部直属煤矿管理局,有关中央企业:
根据《安全生产法》《国务院关于预防煤矿生产安全事故的特别规定》(国务院令第446号)等法律法规的规定和《国务院关于进一步加强企业安全生产工作的通知》(国发〔2010〕23号)要求,为淘汰不符合国家有关法律法规规定、安全性能低下、危及安全生产的落后设备和工艺,提高煤矿安全保障能力,预防煤矿事故,国家煤矿安监局研究制定了《禁止井工煤矿使用的设备及工艺目录(第四批)》,现予以发布,请遵照执行。
附件:禁止井工煤矿使用的设备及工艺目录(第四批)
国家煤矿安全监察局








