首页  总揽  写作  简讯  散文  诗词  摄影  幻灯片  书画展  局矿快报  党群工作  安全专题  经验交流  通讯特写  厂商在线  矿建勘探  领导访谈  论文言论  人物展示  文教卫生  图片新闻  安监动态  煤企聚焦  焦点话题  事故快报  小说故事杂文  在线投稿 |  特约通讯员档案

云南威信回应“禁止遛狗第3次直接捕杀”:正在研究相关情况

煤炭资讯网 2020/11/16 9:21:22    一事一议

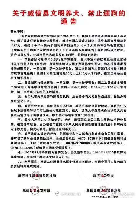
【云南威信回应“禁止遛狗第3次直接捕杀”:正在研究相关情况】云南威信回应养犬新规11月13日,云南昭通市威信县公安局、住建局、农业农村局和市场监督管理局等4部门联合发布《关于威信县文明养犬、禁止遛狗的通告》,规定市民必须对所养犬只实行栓养或圈养,此外,县城城区内禁止遛狗,一旦发现,第一次给予警告;第二次县城市主管部门将根据《昭通市城市管理条例》第四十六条之规定,处50元以上200元以下罚款;第三次联系公安机关予以捕杀。”11月15日,威信县主要领导就此新规回应称,威信县对于犬只管理规定引发的舆情非常重视,正在召集多部门研究此事,“城市管理要规范,但任何事都要依法依规。”(上游新闻)



来源:光明网      编 辑:肖平
声明:本网站新闻版权归煤炭资讯网与作者共同所有,任何网络媒体或个人转载,必须注明“来源:煤炭资讯网(www.cwestc.com)及其原创作者”,否则本网将保留追究其相关法律责任的权利。转载是出于传递更多信息之目的,若本网转载有来源标注错误或侵犯了您的合法权益,请作者持权属证明与本网联系(本网通讯员除外),我们将及时更正、删除,谢谢。 邮箱地址:1017016419@qq.com


声明:本网站新闻版权归煤炭资讯网与作者共同所有,任何网络媒体或个人转载,必须注明"来源:煤炭资讯网(www.cwestc.com)及其原创作者",否则本网将保留追究其相关法律责任的权利。
转载是出于传递更多信息之目的,若本网转载有来源标注错误或侵犯了您的合法权益,请作者持权属证明与本网联系(本网通讯员除外),我们将及时更正、删除,谢谢。 邮箱地址:1017016419@qq.com

总编辑:李光荣    副总编:韩一凡  顾问:王成祥、王金星  主编:欧阳宏  编辑:杨建华(网站监督)、黄永维、曹田升、陈茂春
备案序号:渝ICP备17008517号-1|渝公网安备50010702502224号
电话:(023)68178780、13883284332
煤炭资讯网原中国煤炭新闻网