首页  总揽  写作  简讯  散文  诗词  摄影  幻灯片  书画展  局矿快报  党群工作  安全专题  经验交流  通讯特写  厂商在线  矿建勘探  领导访谈  论文言论  人物展示  文教卫生  图片新闻  安监动态  煤企聚焦  焦点话题  事故快报  小说故事杂文  在线投稿 |  特约通讯员档案

河南信阳市公安局拒不公布原局长卖官名单:二审裁定合法 当事人将提起再审

煤炭资讯网 2020/8/8 11:05:52    天下事

申请公开李长根受贿案中买官者的人数及姓名遭拒后,河南信阳人何光伟将信阳市公安局诉至公堂。7月30日,信阳市中级人民法院维持一审原判,认定何光伟申请公开的信息不属于政府信息公开范畴。

“我将向河南省高院提起再审。”何光伟说。

30余公安系统人员行贿获职务调整 何光伟申请公开其姓名及仍任职的法律依据等遭拒

何光伟与信阳市公安局对簿公堂,起于一份判决书。2019年4月,何光伟注意到,中国裁判文书网公布的漯河市中级人民法院(2015)漯刑初字第27号刑事判决书显示,河南省高级人民法院原任纪检组长李长根利用担任信阳市副市长、市公安局局长、市政法委书记的职务便利,为他人谋取利益,多次索取或者非法收受31人钱物共计折合人民币630余万元,构成受贿罪,被判处有期徒刑十年,剥夺政治权利二年。

图片

李长根(资料图,据人民网)

判决书详细罗列了李长根的受贿索贿行为,其中有30余名信阳市公安系统人员直接或间接行贿以获取职务调整。

尽管判决书以“李某1”“吕某”的形式将相关涉案人员的名字隐去,何光伟仍根据判决书上的职务等信息“破译”了大量涉案人员的名字。更令其愤慨的是,不少涉案人员仍在信阳公安系统担任重要职务。

目前,这份(2015)漯刑初字第27号刑事判决书已无法在中国裁判文书网检索到,只在一些网站和公众号流传。

图片

仍在网上流传的李长根受贿案判决书中载明,李长根可直接确定局长、政委的推荐人选

看到前述判决书后,何光伟向信阳市公安局申请公开判决书提及的李长根卖官人数及卖官者姓名,以及向李长根买官者中至今仍在信阳市公安局及信阳各县区公安机关任职的法律依据。信阳市公安局对何光伟的这两份申请皆回复称,其申请事项不属于政府信息。

其后,何光伟向法院提起诉讼。信阳市浉河区人民法院审理认为,《中华人民共和国政府信息公开条例》第二条规定:“本条例所成政府信息,是指行政机关在履行行政管理职能过程中制作或者获取的,以一定形式记录、保存的信息。”本案中,被告信阳市公安局没有查办李长根受贿案件,因而不存在制作或保存李长根受贿的有关信息,原告何光伟申请公开(2015)漯刑初字第27号刑事判决书提及的李长根卖官人数及买官者姓名,系判决书记载的内容,不属于政府信息范畴,信阳市公安局对何光伟答复称其申请的信息不属于政府信息,并无不当。经审判委员会讨论决定,判决驳回何光伟的诉讼请求。

图片

何光伟申请公开李长根卖官人数及姓名一案的一审判决书(受访者供图)

对于原告何光伟申请被告信阳市公安局公开任职法律依据,信阳市浉河区人民法院审理认为,因法律法规属于立法机关或相关部门制作的信息,本身即具有公开性,而非信阳市公安局在履行行政管理职能过程中获取的,信阳市公安局对何光伟答复称其申请的信息不属于政府信息,并无不当。经审判委员会讨论决定,判决驳回何光伟的诉讼请求。

图片

何光伟申请公开李长根受贿案涉案人员仍任职的法律依据一案的一审判决书(受访者供图)

对两份判决,何光伟不服,提出上诉。何光伟的代理律师认为,政府信息公开条例第5条明确“行政机关公开政府信息,应当坚持以公开为常态,不公开为例外”,第13条规定“除本条第14条(“国家秘密、三安全一稳定”)、第15条(商业秘密、个人隐私)、第16条(内部、过程性信息)规定的政府信息外,政府信息应当公开”。因此,上诉人何光伟申请的内容只要符合《条例》第2条“在履行职责过程中获取的,以一定形式记录、保存的信息”,被上诉人信阳市公安局就应当依法予以公开。

7月30日,信阳市中级人民法院二审皆维持原判。

图片

何光伟申请公开李长根卖官人数及姓名一案的二审判决书(受访者供图)

图片

何光伟申请公开李长根受贿案涉案人员仍任职的法律依据一案的二审判决书(受访者供图)

“我将向河南省高院提起再审。”何光伟说,“你想想,信阳一个地级市公安系统多个重要岗位由买官的人霸占了,这是多么恐怖的事情,你怎么指望他们秉公执法?”

当地宣传部曾回应涉案人员的具体处分情况是内部机密文件

关于相关行贿者的处分及未公开的原因,信阳市委宣传部副部长余金霞2019年接受《中国新闻周刊》采访时表示,李长根卖官名单流出后,有不少民众咨询,为此他们专门向纪委和公安部门进行了了解。据反馈,当年对30余名行贿人员采取的处分措施不一,有的被警告,有的被降职,有的从实职岗位被调到虚职岗位,也有的得到了宽大处理。至于具体处分情况,因为“是内部机密文件,不便对外公开”。

“在当时那种境况下,有可能他们一念之差犯了错,但并非就要一棍子闷死,而是应该以教育、挽救为主。”余金霞强调,“但是这里面的涉案人员,确确实实已经受到了相应的处分。”

而据上游新闻此前报道,信阳市公安系统一位退休干部介绍说,行贿三万元以上,就该按行贿罪追究刑责。但上述人员并未追究刑责,主要原因是为了信阳市公安队伍的稳定。

该退休干部表示,上述行贿者中,不乏业务能力强者,即便不行贿,也应得到提拔。“李长根在任那几年,败坏了信阳市公安系统的政治生态。他贪,是内部公开的秘密,一些行贿者只是随了大流。直到现在,还有人在举报李长根的问题。”

记者注意到,李长根案相关涉案人员未公开引起了诸多媒体关注,中国青年报以《能说多少请说多少》为题评论称,说句实在话,何光伟的“考题”,回答门槛并不高。他问姓名,而判决书已公布了行贿人的姓氏、时任职务,只要上网一搜,答案显而易见。再搜全名,现职大多就出来了。但公民有能力找出大致答案,不能取代政府发布信息。

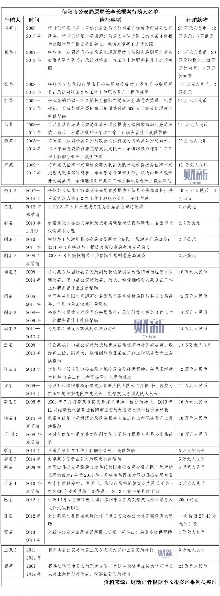
图片

财新此前报道整理的李长根受贿案人员名单

评论认为,此事事关公共权力的分配及政治生态,又已形成一定关注度,政府确有必要考虑是否在允许的范围内回应舆论关切。公开是对行贿受贿现象的一次亮剑,对潜在违法犯罪行为的警示。

上述评论还指出另一问题,网上公开的李长根受贿案判决书,其实已点出一名行贿人的全名,他被淹没在众多“某某”中。这位唯一实名者,是承包信阳市公安局办公大楼工程的商人。“特别要注意避免个别网友对此形成‘官员可以匿名,非官员只能实名’的误会,这种误会既不符合事实,又会加剧社会撕裂,是一种最差的结果。”评论提醒道。

来源:大众报业·海报新闻



来源:大众报业·海报新闻      编 辑:也禾
声明:本网站新闻版权归煤炭资讯网与作者共同所有,任何网络媒体或个人转载,必须注明“来源:煤炭资讯网(www.cwestc.com)及其原创作者”,否则本网将保留追究其相关法律责任的权利。转载是出于传递更多信息之目的,若本网转载有来源标注错误或侵犯了您的合法权益,请作者持权属证明与本网联系(本网通讯员除外),我们将及时更正、删除,谢谢。 邮箱地址:1017016419@qq.com


声明:本网站新闻版权归煤炭资讯网与作者共同所有,任何网络媒体或个人转载,必须注明"来源:煤炭资讯网(www.cwestc.com)及其原创作者",否则本网将保留追究其相关法律责任的权利。
转载是出于传递更多信息之目的,若本网转载有来源标注错误或侵犯了您的合法权益,请作者持权属证明与本网联系(本网通讯员除外),我们将及时更正、删除,谢谢。 邮箱地址:1017016419@qq.com

总编辑:李光荣    副总编:韩一凡  顾问:王成祥、王金星  主编:欧阳宏  编辑:杨建华(网站监督)、黄永维、曹田升、陈茂春
备案序号:渝ICP备17008517号-1|渝公网安备50010702502224号
电话:(023)68178780、13883284332
煤炭资讯网原中国煤炭新闻网