首页  总揽  写作  简讯  散文  诗词  摄影  幻灯片  书画展  局矿快报  党群工作  安全专题  经验交流  通讯特写  厂商在线  领导访谈  论文读书  人物展示  图片新闻  安监动态  矿业新闻  焦点话题  事故快报  小说故事杂文  在线投稿 |  特约通讯员档案

停产、罚款、扣证 | 这些煤矿被处罚,因为……

煤炭资讯网 2021/3/31 22:01:37    安全专题

  近期,山西煤矿安全监察网公布的行政处罚决定信息显示,3月份,部分煤矿因开采自燃煤层未按专项防灭火设计采取综合防灭火措施、安全监控系统不具备甲烷断电、闭锁功能,不能正常运行等原因被责令停产整顿、罚款、暂扣安全生产许可证等处罚。

  01

  山西煤炭运销集团古交辽源煤业有限公司

  2021年3月16日,山西煤炭运销集团古交辽源煤业有限公司因开采自燃煤层未按专项防灭火设计采取综合防灭火措施,安全监控系统不具备甲烷断电、闭锁功能,不能正常运行等原因被山西煤矿安全监察局太原监察分局责令停产整顿,暂扣安全生产许可证,对煤矿罚款人民币200万元;对煤矿主要负责人薛××罚款人民币8万元。

  02

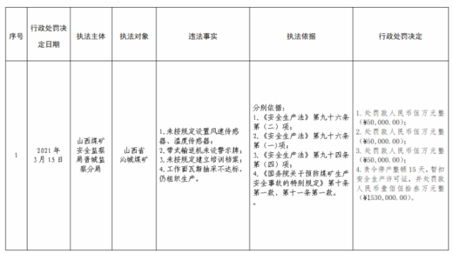
  山西省沁城煤矿

  2021年3月15日,山西省沁城煤矿因未按规定设置风速传感器、温度传感器;带式输送机未设警示牌;未按规定建立培训档案;工作面瓦斯抽采不达标,仍组织生产等原因被山西煤矿安全监察局晋城监察分局责任停产整顿15天,暂扣安全生产许可证,合计处罚人民币168万元

  03

  山西煤炭运销集团黄山煤业有限公司

  2021年3月15日,山西煤炭运销集团黄山煤业有限公司因矿井南翼主回风大巷掘进工作面前方有老空积水,矿井掘进前未按照国家规定的探放老空水设计要求编制专门探放水设计,现场仍按照正常情况布置探放水钻孔等原因被山西煤矿安全监察局长治监察分局责令矿井停产整顿7日,暂扣安全生产许可证,处罚款人民币96万元;对煤矿企业负责人,处罚款人民币3万元。

  04

  山西世德孙家沟煤矿有限公司

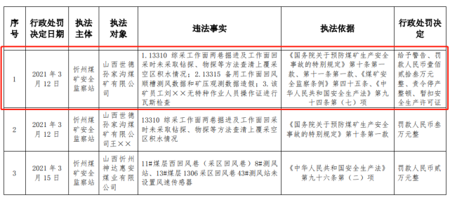
  2021年3月12日,山西世德孙家沟煤矿有限公司因13310综采工作面两巷掘进及工作面回采时未采取钻探、物探等方法查清上覆采空区积水情况;13315备用工作面回风顺槽测风数据和矿压观测数据造假;该矿员工刘××无特种作业人员操作证进行瓦斯检查等原因被忻州煤矿安全监察站给予警告、罚款人民币123万元、责令停产整顿、暂扣安全生产许可证

  05

  山西平遥县兴盛煤化有限责任公司

  2021年3月4日,山西平遥县兴盛煤化有限责任公司木家庄煤矿因:

  1.矿井在9号煤采区皮带下山使用的安徽欧耐橡塑工业有限公司生产的pVG1000S800mm橡胶面整芯阻燃输送带,入井前未由第三方对其阻燃性能和抗静电性能检测;

  2.人员位置监测系统不具备检测标识卡是否正常和唯一性的功能;2021年2月9日,矿井甲烷传感器调校人员未在馈电开关有电状态下对050203综采工作面T0、T1甲烷传感器进行调校和瓦斯断电试验;

  3.2021年2月19日早班,井下带班副矿长于启平7时44分54秒入井,上一班带班副矿长张之义7时44分51秒已升井,两人未在井下实行交接班;

  4.矿井主要负责人由郭兴盛变更为裴守智,工商营业执照于2020年10月27日变更,至2021年2月24日尚未申请办理变更安全生产许可证手续。

  等原因被山西煤矿安全监察局晋中监察分局对煤矿处罚款人民币222万元、责令停产整顿15日、暂扣安全生产许可证。

  06

  阳泉煤业(集团)有限责任公司五矿贵石沟井

  2021年3月2日,阳泉煤业(集团)有限责任公司五矿贵石沟井因安全监控系统不能正常运行仍组织生产;安全设备的使用不符合行业标准;未定期对安全设备进行维护检测;提供虚假情况等原因被山西煤矿安全监察局阳泉监察分局罚款人民币150万元、给予警告、责令停产整顿3日、暂扣安全生产许可证;阳泉煤业(集团)有限责任公司五矿贵石沟井矿长王X被罚款人民币3万元。

  07

  山西煤炭进出口集团左权宏远煤业有限公司

  2021年3月1日,山西煤炭进出口集团左权宏远煤业有限公司因2021年2月23日在该矿150203综放工作面被控开关及150203综放工作面运输顺槽被控开关负荷侧无电状态下对150203综放工作面T1甲烷传感器进行调校,无法实现对断电值观察等原因被山西煤矿安全监察局晋中监察分局责令停产整顿3日,暂扣安全生产许可证,罚款人民币95万元。



来源:整理自山西煤矿安全监察网      编 辑:一帆
声明:本网站新闻版权归煤炭资讯网与作者共同所有,任何网络媒体或个人转载,必须注明“来源:煤炭资讯网(www.cwestc.com)及其原创作者”,否则本网将保留追究其相关法律责任的权利。转载是出于传递更多信息之目的,若本网转载有来源标注错误或侵犯了您的合法权益,请作者持权属证明与本网联系(本网通讯员除外),我们将及时更正、删除,谢谢。 邮箱地址:1017016419@qq.com


声明:本网站新闻版权归煤炭资讯网与作者共同所有,任何网络媒体或个人转载,必须注明"来源:煤炭资讯网(www.cwestc.com)及其原创作者",否则本网将保留追究其相关法律责任的权利。
转载是出于传递更多信息之目的,若本网转载有来源标注错误或侵犯了您的合法权益,请作者持权属证明与本网联系(本网通讯员除外),我们将及时更正、删除,谢谢。 邮箱地址:1017016419@qq.com

总编辑:李光荣    副总编:韩一凡  顾问:王成祥、王金星  主编:杨建华  编辑:欧阳宏(网站监督)、黄永维、曹田升、陈茂春、胡九潭、孔德金、王金启
备案序号:渝ICP备17008517号-1|渝公网安备50010702502224号
电话:(023)68178780、13883284332
煤炭资讯网原中国煤炭新闻网