首页  总揽  写作  简讯  散文  诗词  摄影  幻灯片  书画展  局矿快报  党群工作  安全专题  经验交流  通讯特写  厂商在线  矿建勘探  领导访谈  论文言论  人物展示  文教卫生  图片新闻  安监动态  煤企聚焦  焦点话题  事故快报  小说故事杂文  在线投稿 |  特约通讯员档案

被曝食品安全隐患“奈雪的茶”北京两家涉事门店停业整改

煤炭资讯网 2021/8/3 14:11:30    一事一议

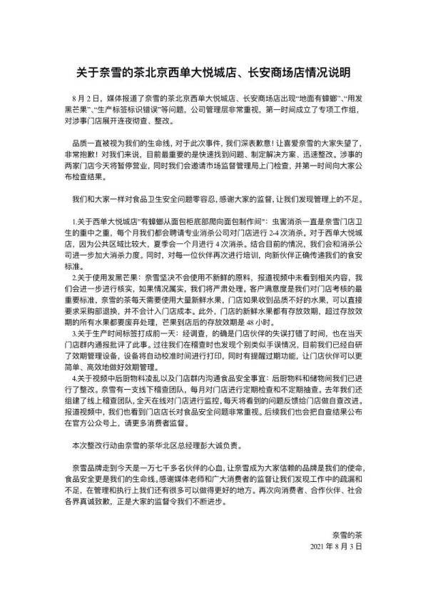
因被新华社记者“卧底”暗访“奈雪的茶”多家分店存在蟑螂乱爬、水果腐烂、抹布不洗、标签不实等问题,8月3日“奈雪的茶”发布致歉声明并宣布北京西单大悦城店、长安商场店已停业整改。

8月2日晚间,新华社刊文称,记者“卧底”奈雪的多家门店打工,发现该门店存在诸多卫生问题:蟑螂“不用管”,处理欠规范;腐烂水果继续用,产品标签随意换;手套不戴,抹布不洗;日常卫生很随意,检查一来就重视。

根据报道,新华社记者前不久应聘进入“奈雪的茶”北京西单大悦城点,成为一名实习茶饮师,负责面包区“上包”工作,继而发现上述问题。

随着“奈雪的茶”北京西单大悦城店、长安商场店出现“地面有蟑螂”、“用发黑芒果”、“生产标签标识错误”等问题被曝光后,“奈雪的茶”今日在微博公开致歉表示公司管理层对此事非常重视,第一时间成立了专项工作组,对涉事门店展开连夜彻查、整改。将快速找到问题、制定解决方案、迅速整改。同时将邀请市场监督管理局上门检查,并第一时间向大家公布检查结果。

对于“奈雪的茶”在微博上的公开回复,有部分网友并不买账,表示“奈雪的茶”的致歉信全程只是在撇清关系,认错态度不端正。也有网友表示,标签不实这一行为仅与员工个人有关,公司能在私下进行通报处罚,已经算管控严格的良心店家了。但大部分网友仍然希望“奈雪的茶”能够加强食品安全管控,不要辜负消费者对奈雪的信任。

值得一提的是,负面消息传出后,奈雪的茶港股3日开盘跌逾10%,报9.86港元。声势浩大的新茶饮第一股,似乎并未得到资本的回应。



来源:光明网      编 辑:肖平
声明:本网站新闻版权归煤炭资讯网与作者共同所有,任何网络媒体或个人转载,必须注明“来源:煤炭资讯网(www.cwestc.com)及其原创作者”,否则本网将保留追究其相关法律责任的权利。转载是出于传递更多信息之目的,若本网转载有来源标注错误或侵犯了您的合法权益,请作者持权属证明与本网联系(本网通讯员除外),我们将及时更正、删除,谢谢。 邮箱地址:1017016419@qq.com


声明:本网站新闻版权归煤炭资讯网与作者共同所有,任何网络媒体或个人转载,必须注明"来源:煤炭资讯网(www.cwestc.com)及其原创作者",否则本网将保留追究其相关法律责任的权利。
转载是出于传递更多信息之目的,若本网转载有来源标注错误或侵犯了您的合法权益,请作者持权属证明与本网联系(本网通讯员除外),我们将及时更正、删除,谢谢。 邮箱地址:1017016419@qq.com

总编辑:李光荣    副总编:韩一凡  顾问:王成祥、王金星  主编:欧阳宏  编辑:杨建华(网站监督)、黄永维、曹田升、陈茂春
备案序号:渝ICP备17008517号-1|渝公网安备50010702502224号
电话:(023)68178780、13883284332
煤炭资讯网原中国煤炭新闻网