首页  总揽  写作  简讯  散文  诗词  摄影  幻灯片  书画展  局矿快报  党群工作  安全专题  经验交流  通讯特写  厂商在线  矿建勘探  领导访谈  论文言论  人物展示  文教卫生  图片新闻  安监动态  煤企聚焦  焦点话题  事故快报  小说故事杂文  在线投稿 |  特约通讯员档案

国务院:同意上海、重庆外资旅行社从事除台湾地区以外的出境游业务

煤炭资讯网 2022/10/9 21:54:03    一事一议

中国政府网站10月8日消息,国务院发布关于同意在天津、上海、海南、重庆暂时调整实施有关行政法规规定的批复。

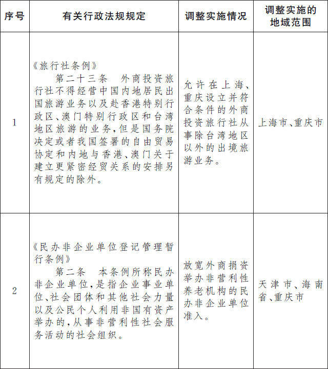
按照《国务院关于同意在天津、上海、海南、重庆开展服务业扩大开放综合试点的批复》(国函〔2021〕37号),国务院同意自即日起至2024年4月8日,在相关省市暂时调整实施《旅行社条例》、《民办非企业单位登记管理暂行条例》的有关规定。

国务院有关部门、相关省市人民政府要根据上述调整,及时对本部门、本省市制定的规章和规范性文件作相应调整,建立与服务业扩大开放综合试点相适应的管理制度。

国务院将根据相关省市服务业扩大开放综合试点情况,适时对本批复的内容进行调整。

国务院决定在天津、上海、海南、重庆暂时调整实施的有关行政法规规定目录

(来源:中国政府网)



来源:中新网      编 辑:肖平


声明:本网站新闻版权归煤炭资讯网与作者共同所有,任何网络媒体或个人转载,必须注明"来源:煤炭资讯网(www.cwestc.com)及其原创作者",否则本网将保留追究其相关法律责任的权利。
转载是出于传递更多信息之目的,若本网转载有来源标注错误或侵犯了您的合法权益,请作者持权属证明与本网联系(本网通讯员除外),我们将及时更正、删除,谢谢。 邮箱地址:1017016419@qq.com

总编辑:李光荣    副总编:韩一凡  顾问:王成祥、王金星  主编:欧阳宏  编辑:杨建华(网站监督)、黄永维、曹田升、陈茂春
备案序号:渝ICP备17008517号-1|渝公网安备50010702502224号
电话:(023)68178780、13883284332
煤炭资讯网原中国煤炭新闻网