首页  总揽  写作  简讯  散文  诗词  摄影  幻灯片  书画展  局矿快报  党群工作  安全专题  经验交流  通讯特写  厂商在线  矿建勘探  领导访谈  论文言论  人物展示  文教卫生  图片新闻  安监动态  煤企聚焦  焦点话题  事故快报  小说故事杂文  在线投稿 |  特约通讯员档案

男子实名举报华大基因“核酸检测不准”:双方曾技术合作,已打4年舆论战

煤炭资讯网 2022/12/5 21:07:09    一事一议

“举报华大基因核酸检测不准!”“我被打断七根肋骨,终身残疾”。12月4日,一封有着上述字眼的实名举报信引发舆论风波,将核酸检测企业华大基因推至聚光灯下。当晚,深圳华大基因科技有限公司发布严正声明称,系恶意诋毁,涉事人王某明与华大之间原本是商业纠纷,并有司法判定结果。

新黄河记者注意到,举报者王某明已非首次在网上发帖举报。双方“恩怨”由来已久。今年4月,他就曾发文引发媒体关注。彼时,华大基因也公开发表声明予以回应,内容与此次并无大异。目前,随着双方“舆论战”再起,最终结果如何还尚未可知。

举报“核酸检测不准”,企业回应

12月4日,新黄河记者从此前所加王某明个人社交平台账号发现,当天中午,他转发自己的举报信,并称“凌晨两点半发的,睡醒看到一千九百多万人关注,我的眼睛湿润了。我实名举报,负一切法律责任”。

举报信开头,王某明自曝身份证件号码,自称“硕士学历,双一流大学生物医学工程专业,华夏方国家基因库副主任”。他举报“华大基因核酸检测不准,在递交材料时被打断七根肋骨,致终身残疾”,并提出了两种鉴定方式,验证华大基因核酸检测是否存在问题。

据此前王某明向新黄河记者提供的自述材料显示,他在与华大基因合作期间发现其存在技术缺陷等问题,导致核酸检测不准确,其中包含了新冠病毒的核酸检测。

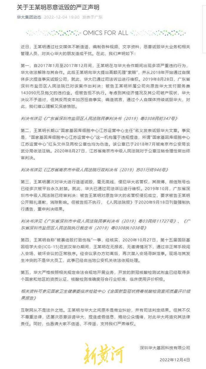
王某明在网络平台发布举报信后很快引发了一场舆论风波,引发网友关注热议。12月4日晚间,深圳华大基因官方认证公众号发布文章,就“王某明恶意诋毁”做出“严正声明”。

该声明认为,王某明通过社交媒体不断造谣,编制各种视频、文字资料,恶意诋毁华大业务和相关管理人员,对关心华大的朋友造成干扰。通过五条主要内容回应,包含了华大与王某明合作及解约纠纷、王某明诋毁企业、王某明自称被殴打致残等内容。其中第五条,其提到华大严格按照相关规定合法合规地开展业务,开发的新冠核酸检测试剂盒已经取得多个国家和地区的资质认证,核酸检测准确度符合行业标准,临床使用评价积极。

该声明最后附加了相关内容的证据,并称王某明与华大之间原本是商业纠纷,并有司法判定结果。对其“屡次恶意诽谤华大,捏造虚假信息,煽动公众情绪”的行为,将追究其法律责任。

合作破裂,双方打了四年“舆论战”

深圳华大基因科技有限公司2008年8月21日成立。2017年7月14日,华大基因带着“基因测序第一股”的光环登陆深交所创业板。有媒体报道,华大基因CEO尹烨曾表示,“上市不是为了市值,而是希望吸引一大批价值投资者,为民造福,把高大上的科技让每个人用得起,改善生活质量,提高人均寿命,这正是华大的初心。”

通过华大基因发布的声明可以看出,2017年1月至2017年12月间,王某明与华大基因存在技术合作关系。王某明对此也表示认可。据王某明向新黄河记者提供材料显示,2018年9月,他还以南京昌健誉嘉健康管理有限公司国家基因库细胞中心江苏运营中心名义,向江苏省卫健部门举报“华大基因非法行医并使用三无医疗器材”,并提到其是华大基因相关业务的区域合作伙伴。

也就是在当年,王某明与华大基因的“舆论战”彻底打响了。有媒体报道称,用户名为“独孤九剑王德明”发布了一则《举报华大基因伪高科技忽悠欺诈涉嫌贿赂官员,大规模套骗国有资产》的文章,实名举报华大基因罪状。对此,当年,华大基因针对这篇文章发表严正声明。

此后,王某明相继在各个平台上发文称实名举报华大基因后被打断七根肋骨十级伤残、华大基因领导贿赂官员等。今年4月,他再次发表相关文章后引发舆论风波。华大对此再次做出回应。

据最新回应显示,王某明在与华大合作期间出现多项严重违约行为,华大依法解除与其合作。此后王某明向华大提出高额无理“索赔”,多次捏造事实诋毁公司,华大已通过司法诉讼进行维权。在“被暴徒殴打致伤残”一事中,王某明在无报名、无邀请情况下,通过非正常手段闯入会场,破坏会议的正常秩序。经会议承办方劝离后,再次潜入会场寻衅滋事。现场与其发生冲突的不是华大员工,此事已经由当地公安机关依法依规处理。

相互起诉对方“名誉侵权”

双方一场新的舆论风波掀起后,12月5日,截至中午发稿时,华大基因跌4.77%报56.39元,最新市值232.4亿元。相比当天早盘略有回升。

据企查查平台显示,王某明担任南京昌健誉嘉健康管理有限公司监事。该公司成立于2015年12月29日,曾被当地市场监督管理部门列入严重违法失信企业名单,已于2022年6月20日被注销。

在双方长达四年的“舆论战”中,也有着多次对簿公堂。华大基因声明文末附上了4份与之相关的民事判决书。反观王某明所在公司所涉及的司法案件大多与华大基因有关,其中44.44%的案件与名誉纠纷权有关。

据公开信息显示,2018年5月,王某明所代表的南京昌健誉嘉健康管理有限公司以“名誉权纠纷”为由向南京市建邺区人民法院民事起诉了深圳华大基因科技有限公司、深圳华大生命科学研究院。2018年6月1日,建邺区人民法院立案。此后,建邺区人民法院中止该案件的审理。

深圳华大基因科技有限公司也在2018年以“名誉权纠纷”为由向深圳市盐田区法院民事起诉南京昌健誉嘉健康管理有限公司和王某明。法院予以立案。

2019年,深圳市盐田区人民法院就华大基因诉王某明名誉侵权案作出一审判决。据判决书,法院认为被告王某明公开互联网络所发布的内容,客观上导致公众对原告华大基因的社会评价降低,已构成对原告名誉权的侵害。因此法院判决十日之内,被告王某明通过天涯论坛网站,连续三天发表致歉声明,向原告公开赔礼道歉,消除影响。

王某明曾提起上诉。2019年10月,深圳市中级人民法院以终审判决:被告王某明对原告华大的名誉权侵犯成立,要求被告王某明公开赔礼道歉,消除影响。

华大声明中提到,被告拒不执行,《人民法院报》于2020年9月18日刊登强制执行通告,重申判决结果。

从曾经的合作伙伴到诉诸公堂,双方已在不同场合展开多次交锋。据华大基因《2022年三季度报告》称,前三季度营业收入45.14亿元,同比下降12.38%;归属于上市公司股东的净利润7.47亿元,同比下降47.16%。王某明还在继续着实名举报之路。此番舆论风波过后,最终结果还尚未可知。

不过有网友建议,“现在的情况是两边各执一词,希望双方均能报警处理,让有关部门查清真相。看戏的各位凑凑热闹无妨,但不能被人当枪使,我们的底线是不放过任何一个坏人,也不能冤枉任何一个好人。”



来源:新黄河      编 辑:肖平


声明:本网站新闻版权归煤炭资讯网与作者共同所有,任何网络媒体或个人转载,必须注明"来源:煤炭资讯网(www.cwestc.com)及其原创作者",否则本网将保留追究其相关法律责任的权利。
转载是出于传递更多信息之目的,若本网转载有来源标注错误或侵犯了您的合法权益,请作者持权属证明与本网联系(本网通讯员除外),我们将及时更正、删除,谢谢。 邮箱地址:1017016419@qq.com

总编辑:李光荣    副总编:韩一凡  顾问:王成祥、王金星  主编:欧阳宏  编辑:杨建华(网站监督)、黄永维、曹田升、陈茂春
备案序号:渝ICP备17008517号-1|渝公网安备50010702502224号
电话:(023)68178780、13883284332
煤炭资讯网原中国煤炭新闻网