首页  总揽  写作  简讯  散文  诗词  摄影  幻灯片  书画展  局矿快报  党群工作  安全专题  经验交流  通讯特写  厂商在线  矿建勘探  领导访谈  论文言论  人物展示  文教卫生  图片新闻  安监动态  煤企聚焦  焦点话题  事故快报  小说故事杂文  在线投稿 |  特约通讯员档案

中国煤炭运销协会关于做好2022年煤炭中长期合同签订履约专项核查工作的通知

煤炭资讯网 2022/3/21 22:40:06    要闻
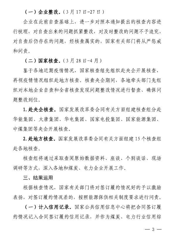
     3月21日,中国煤炭运销协会、中国煤炭工业协会发布关于做好2022年煤炭中长期合同签订履约专项核查工作的通知,通知要求核查合同签订数量落实情况,煤炭企业签订的中长期合同数量应达到自有资源量的80%以上并优先衔接保障发电供热企业;2021年9月份以来核增产能的保供煤矿核增部分应全部签订电煤中长期合同。





来源:中国煤炭运销协会      编 辑:徐悉


声明:本网站新闻版权归煤炭资讯网与作者共同所有,任何网络媒体或个人转载,必须注明"来源:煤炭资讯网(www.cwestc.com)及其原创作者",否则本网将保留追究其相关法律责任的权利。
转载是出于传递更多信息之目的,若本网转载有来源标注错误或侵犯了您的合法权益,请作者持权属证明与本网联系(本网通讯员除外),我们将及时更正、删除,谢谢。 邮箱地址:1017016419@qq.com

总编辑:李光荣    副总编:韩一凡  顾问:王成祥、王金星  主编:欧阳宏  编辑:杨建华(网站监督)、黄永维、曹田升、陈茂春
备案序号:渝ICP备17008517号-1|渝公网安备50010702502224号
电话:(023)68178780、13883284332
煤炭资讯网原中国煤炭新闻网