首页  总揽  写作  简讯  散文  诗词  摄影  幻灯片  书画展  局矿快报  党群工作  安全专题  经验交流  通讯特写  厂商在线  矿建勘探  领导访谈  论文言论  人物展示  文教卫生  图片新闻  安监动态  煤企聚焦  焦点话题  事故快报  小说故事杂文  在线投稿 |  特约通讯员档案

突发!安源煤业又一煤矿发生事故,一人抢救无效死亡!

煤炭资讯网 2022/3/29 15:19:56    要闻

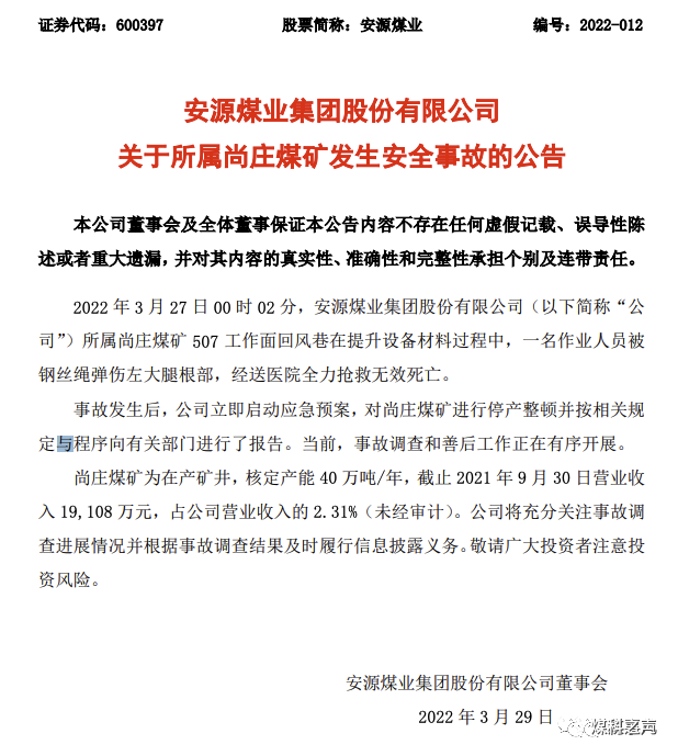
     安源煤业3月28日晚间公告,2022年3月27日00时02分,公司所属尚庄煤矿507工作面回风巷在提升设备材料过程中,一名作业人员被钢丝绳弹伤左大腿根部,经送医院全力抢救无效死亡。事故发生后,公司立即启动应急预案,对尚庄煤矿进行停产整顿并按相关规定与程序向有关部门进行了报告。当前,事故调查和善后工作正在有序开展。

      尚庄煤矿为在产矿井,核定产能40万吨/年,截至2021年9月30日营业收入1.91亿元,占公司营业收入的2.31%。

 


来源:晋说山西事      编 辑:肖平


声明:本网站新闻版权归煤炭资讯网与作者共同所有,任何网络媒体或个人转载,必须注明"来源:煤炭资讯网(www.cwestc.com)及其原创作者",否则本网将保留追究其相关法律责任的权利。
转载是出于传递更多信息之目的,若本网转载有来源标注错误或侵犯了您的合法权益,请作者持权属证明与本网联系(本网通讯员除外),我们将及时更正、删除,谢谢。 邮箱地址:1017016419@qq.com

总编辑:李光荣    副总编:韩一凡  顾问:王成祥、王金星  主编:欧阳宏  编辑:杨建华(网站监督)、黄永维、曹田升、陈茂春
备案序号:渝ICP备17008517号-1|渝公网安备50010702502224号
电话:(023)68178780、13883284332
煤炭资讯网原中国煤炭新闻网