首页  总揽  写作  简讯  散文  诗词  摄影  幻灯片  书画展  局矿快报  党群工作  安全专题  经验交流  通讯特写  厂商在线  矿建勘探  领导访谈  论文言论  人物展示  文教卫生  图片新闻  安监动态  煤企聚焦  焦点话题  事故快报  小说故事杂文  在线投稿 |  特约通讯员档案

煤矿智能化:高煤价叠加政策加速煤矿智能化建设,行业景气度确立

煤炭资讯网 2022/3/31 14:57:13    要闻

煤炭行业的智能化发展历程

全国煤炭产能的历史变化和分布

我国是全球最大的煤炭生产国与消费国,2020年我国煤炭产量约39亿吨,同比上升1.4%;煤炭消费量同比增长 0.6%。

煤炭仍为我国能源结构的重要组成部分:2020年我国煤炭消费量占能源消费总量的56.8%,相较上一年下降 0.9 个百分点。

从产能的角度看:2013-2016年间,我国煤炭产能主要受政策整治和市场需求放缓,经历了持续下滑的阶段;2016年起,伴随国家发改委和能源局提出智能矿山概念,我国原煤产量重回上升趋势

从产能分布的区域来看,煤炭生产向资源条件优厚,开采技术领先的地区集中的趋势突出。2019 年,陕西,山西,内蒙古,新疆,贵州,山东,安徽,河南等八个省原煤总生产量约为 34 亿吨,占比全国总生产量约 89.17%。

其中山西省生产量约为 10 亿吨,在全国总生产量中占比为 26%,较上年增长 6.60%;陕西省生产量为 4.5 亿吨,在全国总生产量中占比为 12%,生产量较上年基本持平;内蒙古自治区生产量约为6亿吨,在全国总生产量中占比16%,生产量较上年增长10.42%;新疆省生产量约为 2.4 亿吨,在全国生产量中占比 6%,生产量较上年增加 13.17%。

从产能分布结构来看,截至 2020 年底,排除产能过低和已经整改关停的煤矿后,全国煤矿数量约 4700 处。其中年产能在 120 万吨以上千万吨以下的中型现代化煤矿共 1200 处以上,产量占全国总量的 60%左右;年产能在千万吨级的超大型煤矿共 52 处,产量约占全国总量的 20%。总体上全国煤矿平均单井规模达到每年 110 万吨。十四五期间,全预计国煤炭产量将保持在每年 3-5%的增速水平。

煤炭生产从自动化向智能化过渡,目前智能化水平较低

在双碳背景下,煤炭生产面临着高效率、精细化的更高要求,煤矿行业正不断深度融合工业互联网、云计算、大数据、人工智能等新技术实现智能化转型,不断提升生产安全、减员增效、节能降耗以适应社会经济发展的新常态。

在新技术的加持下,传统矿山行业将以智慧矿山为核心,长期目标转变为矿山无人综采、实 时互联、自主学习、动态监测、高阶分析、集约协同的完整智能系统,实现矿井开拓、采掘、运输、洗选、安全保障、经营管理和生态保护等全过程的智能化和智能化赋能

通过梳理煤矿行业智能化的发展历程,我们发现煤炭生产模式经历了纯人力、机械化、自动化的发展阶段,目前正处于智能化发展的初期阶段,整体建设水平较低,但呈现出加速发展的态势,未来成长空间巨大。

根据不同阶段的生产模式和搭载的技术能力,我们将煤矿智能化历程分为以下 4 个阶段:

(1)单机自动化阶段(20世纪 90 年代):

该阶段的典型特征为分类传感技术和二维 GIS 平台(地理信息系统)得到应用、单机传输通道得以形成,实现了可编程控制、远程集控运行、报警与闭锁。

(2)综合自动化阶段(21世纪初期):

该阶段的典型特征为大型煤矿达到较高采掘自动化水平、综合集成平台与 3DGIS 数字平台得到应用、高速网络通道形成,实现了初级数据处理、初级系统联动和信息综合发布。根据前瞻产业研究院数据,2010年我国采煤机械化率及掘进机械化率分别为 65%和 52%。

(3)局部智能化阶段(2015年—至今):

是当前中国矿山所处的发展阶段,该阶段的典型特征为采掘设备机械化程度已处于较高水平,BIM、大数据、云计算技术得到应用,实现了局部闭环运行、多个系统联动及专业决策。

截止至 2019 年末,全国煤矿采煤机械化程度已达到 78.5%,全国已经建成 200 多个智能化采煤工作面;根据《煤炭工业发展“十三五”规划》目标,2020年全国煤矿采煤机械化程度达到 85%以上。

(4)全面智能化阶段(未来):

行业整体达到透明化矿井和全矿井控制协同化的水平,全面推行无人矿山。

政策叠加煤价高企加速推动煤矿智能化升级

煤炭作为我国能源主要支撑,煤矿生产具有较高的复杂性和危险程度,避免煤矿事故和提升采掘安全性一直是我国政策推进建设的重点。

2016年 3 月,国家发展改革委和能源局共同发布《能源技术革命创新行动计划(2016—2030 年)》,提出 2030 年实现全面智能化开采,重点煤矿区基本实现工作面无人化。2017 年,国家安监总局和煤矿安监局发布《单班入井超千人矿井科技减人工作方案》,推动矿井进一步减少井下作业人数,提升基础安全生产暴涨能力。

2020年,国家发改委、能源局、煤矿安监局等八部委更是首次联合颁布《关于加快煤矿智能化发展的指导意见》,明确提出将人工智能、工业物联网、云计算、大数据、机器人、智能装备等与现代煤炭开发利用深度融合,实现煤矿开拓、采掘、运输、通风、洗选等全过程的智能化运行。该政策要求具备生产条件的煤矿加快智能化建设。

2021年 6 月,国家能源局和矿山安监局发布《煤矿智能化建设指南(2021年版)》,并于2022 年 1 月进一步定义了《智能化煤矿验收管理办法(实行)》,加速推进煤矿智能化升级。

从地方层面来看,主要煤矿产区也在积极制定矿山智能化的发展规划:

2018年9月山东省颁布《煤炭行业加快新旧动能转换实现转型级实施意见》,要求到2022年全面完成落后产能淘汰出清任务,全省大型煤矿实际产量比重达到90%以上;

2020年,山西省提出《关于山西省智能煤矿和智能综采工作面建设试点的通知》, 并制定试点名单,将山西焦煤岚县正利煤业有限责任公司、同煤大唐塔山煤矿有限公司等10座煤矿作为山西省智能煤矿建设试点;

2021年1月,河南省公布《煤矿留能化建设三年行动方案(2021-2023 年)》,计划到2023 年底,全省累计建成15-20处智能化示范煤矿、80个以上智能化采煤工作面和200个以上智能化掘进工作面。

华为推出矿鸿操作系统,统一行业标准加速智能化 2019 年起,华为与国内多家煤矿企业合作伙伴进行了智能化转型探索,包括研发防潮、防尘、防爆、小型化且上下行带宽配比为 3:1 的无线基站,提升井下设备运行控制精度。

2021年1月,华为在企业业务之外单独成立煤矿军团,煤矿成为华为唯一采用军团模式的企业垂直领域。

2021年9月,华为携手国家能源局,首次发布针对煤炭行业的“矿鸿操作系统”,通过独特“软总线”技术,以统一的接口和协议标准,解决不同厂家设备的协同与互通的问题,实现万物互联。智能矿山建设本质是工业体系架构变革,唯有建设统一架构的工业互联网平台才能彻底解决问题,华为无疑加速了行业智能化的推进步伐。

2020年7月,华为曾对外发布智能矿山联合解决方案,联合生态伙伴提出”3 个 1+N+5”(一网、一云、一平台、N 应用、五中心)的智能矿山整体架构,5G+AI+ 鲲鹏云等先进的 ICT 技术与矿业生产融合,将助力实现少人开采、智能运输、无人值守、无人驾驶、智能管控等目标,从而提升矿企本质安全生产水平,帮助矿业企业加速走向智能化,最终实现少人化、无人化的愿景目标。

煤矿智能化市场空间测算

煤矿开采作业链解析

煤矿开采主要分为开采前的勘探与规划设计、开采过程中的综合采掘以及开采后煤流的运输提升三个环节。

在开采前的勘探与规划设计环节,我国煤矿主要采取地面及井下的综合物探技术包括高分辨率的三维地震勘探技术、井下综合物探技术等,结合建筑设计开发的 CAD 技术,实现对开采地质条件的精准判识。

但由于受限于当前井下传感器的精度,整体煤矿采取空间信息的服务较弱。后续随着传感器精度的进一步提升,GIS 系统有望更加精细地模拟探测新方法。煤矿智能化升级有望推动全方位的地质动态模型的保障技术体系建设,为后续煤炭精准智能开采提供所需的透明地质条件,由“不可见”逐步过渡到“透明可见”。

综合采掘是整个煤矿作业链最核心的环节,主要涉及凿岩、爆破、掘进、采煤、充填等重点工作,目前我国大型示范矿井主要采用智能掘进机、采煤机、刮板输送机、液压支架等装备,实现采掘工作面减人提效。同时在软件层面,建设综合管控平台,通过大数据、云计算、互联网等技术平台控制整体采掘流程。

矿井下的一氧化碳、粉尘、瓦斯等浓度指标,可以在集控中心的平台上实时显示;微震监测系统记录了井下作业面的应力情况;井下皮带运输综合自动化控制系统根据煤流自动启停;机器人巡检让人员不必下井就能看到井下设备和管线的状况;借助 AI 图像识别分析系统,矸石块、旧锚杆、废轨道等杂物可以与煤炭有效分流。

在开采后的煤流运输环节,目前大型煤矿主要采取以无轨运输、有轨运输与竖井提升为主要形式,同时智能矿山的矿井井下窄轨信号控制与调度以矿用轨道运输监控系统为核心。由于井下运输环节恶劣,同时运输系统本身环节、设备多,运输线路长等特点,致使煤流运输成矿井事故的多发环节,随时可能造成生命安全和财产损失。

目前大型智能矿井的运输环节通过构建多网合一的矿山井下高速信息传输通道,采用先进的工业物联网技术,在矿井综合自动化系统的基础上,将井下机车、人员、胶轮车、矿车、物料、设备等移动对象的目标身份识别、移动轨迹跟踪、联锁协同控制、运行状态监测、流转过程管理、设备信息交互、远程信息发布等功能综合集成,能够实现统一技术平台下的矿井移动目标综合安全监控与信息管理。

煤矿智能化包括哪些系统建设

国家能源局在《煤矿智能化建设指南》中提出基于工业互联网平台的智能煤矿建设思路,即采用一套标准体系、连接煤矿开采全流程的智能生产业务系统,构建一张全面感知网络,将煤矿基于传统 IT 架构的信息系统作为工业互联网平台的数据源,推进传统信息化业务云化部署,最终实现矿山全流程的无人少人化生产。

煤矿智能化的升级,需要从作业链全环节进行四个维度的改善:

(1)建设智能系统基站、网络覆盖、远端控制平台等信息基础设施;

(2)采用智能化采掘设备或者在现有设备的基础上进行改造;

(3)搭建综合管控平台、确保实现全流程信息交互、煤矿数据实时分析;

(4)打通各子控制系统和控制技术的相互衔接与融合,如综采子系统、综掘子系统、安全子系统、通风子系统等,提升各系统间的融合程度。

总体来看,智慧矿山涉及到 90 多个子系统,按职能分类可以划分为三大部分:

(1)智能生产系统:

主要包括井下生产的核心系统和辅助生产系统。智能生产系统主要体现采煤工作面和掘进工作面的智能化,包含智能掘进系统、智能采煤系统等。辅助生产系统主要包含智慧运输系统(含胶带运输、辅助运输)、智慧供电系统、智慧排水系统、智慧压风系统、智慧通风系统、智慧调度指挥系统、智慧通讯系统等,以实现无人值守为建设目标。

(2)智慧安全系统:

主要指在环境方面,达到防火、防水等多项要求,为安全生产提供保障。该大类涵盖子系统众多,包括智慧职业健康安全环境系统,智慧防灭火系统、智慧爆破监控系统、智慧洁净生产监控系统、智慧冲击地压监控系统、智慧人员监控系统,智慧通风系统、智慧水害监控系统、智慧视频监控系统,智慧应急救援系统,智慧污水处理系统等等。

(3)智慧后勤保障系统:

智慧后勤保障系统主要是指针对矿山的智慧化 ERP 系统、办公自动化系统、物流系统、生活管理、考勤系统、智慧园区等。

煤矿智能化升级带来的效益分析

智能矿山的最终目标是通过无线全覆盖与智能控制的技术基础,达到无人值守的技术结果和无人员伤亡的愿景,实现煤矿生产全流程的绿色、安全和高效。

从生产效率提升带来的效益测算,根据麦肯锡数据,全面实现智能化的煤炭企业预计能实现利润提升 7%-12%,煤矿投资回报率提升 2%-3%

除了生产效益提升,煤矿智能化升级还将享受相关政策红利。

不同省份对达到智能化验收标准的煤矿企业给予的相应税收优惠、率先核增产能等政策红利。常见的优惠政策包括符合条件的矿山企业可按规定享受减按 15%的税率征收企业所得 税;企业新购入 500 万元以下设备、器具允许在所得税前一次性扣除等。

煤矿智能化渗透率及市场空间测算关于煤矿智能化的渗透率,我们采用两种口径测算。根据我们的测算,目前我国煤矿智能化渗透率仅在 4%-10%的水平,市场空间巨大。

第一,按照达到智能化矿井验收标准的数量进行测算:

2020 年 11 月,国家能源局和煤矿安监局共同发布关于开展首批智能化示范煤矿建设的通知,首次定义 71 处首批智能化矿井建设名单。智能矿井的建设周期一般在 1-1.5 年,截止 2021 年,全国已完成约 170 处智能化示范煤矿的建设。因此推测,全国 4700 多个煤矿的智能化渗透率约为 4%。

第二,按照智能综采工作面进行测算:

截止 2021 年,全国建成智能化采掘工作面 813 个,同比 2020 年提升 65%。一般一个煤矿对应 1-2 个采掘工作面,因此推测全国 4700 多个煤矿的智能化渗透率约为10%。

新建矿井的智能化建设市场空间测算

根据国家能源局和矿山安监局联合发布的《煤矿智能化建设指南(2021 年版)》,假设新建矿井需要完全覆盖建设指南中涵盖的十大系统(不包含采掘生产类大型设备),新建单矿井总智能化建设的投入金额约为 1 亿元人民币。

安永企业咨询 于 2020 年发布的《智慧赋能煤炭产业新万亿市场》,新建型矿井单矿改造费用约 在 1.95 亿元人民币至 3.85 亿元人民币之间,我们认为该假设保守符合现实情况。

整个十四五期间,预计新增 2-5 亿煤矿产能,对应煤矿数量约 100-150 个,假设单矿建设金额为 1 亿元,即新建矿井的智能化建设市场空间对应约 100-150 亿元。

已有矿井的智能化改造市场空间测算

根据国家能源局 2021 年发布的《智能化煤矿验收管理办法》,我们针对其中定义的十大系统进行了价值量的梳理。

智能化煤矿验收办法以 100 分为满分,每分对应约 100 万元的建设价值量,即整体建设对应软硬件价值总量约 1 亿元。对于千万吨及以上超大型矿井,假设一般智能化改造升级总费用约为 6000-8000 万元;对于 100 万吨到 1000 万吨区间的矿井,假设对应智能化改造升级总费用约为 2000-3000 万元

2021 年 3 月,中国煤炭工业协会发布《2020 煤炭行业发展年度报告》,报告指出,“十四五”末期,我国将建成 1000 处智能化煤矿。

目前我国拥有煤矿数量约 4700 处,其中千万吨矿井数量约 80 余处,年产能在 120 万吨以上千万吨以下的中型现代化煤矿共约 1200 处。

假设 2021 年我国超大型(1000 万吨产能以上)矿井的智能化渗透率约 60%,十四五末期智能化渗透率达到 100%,单个超大型智能化矿井的升级费用约 7000 万元,即 2022-2025 年超大型煤矿智能化改造市场规模分别为 8 亿元、9 亿元、9 亿元、 10 亿元,合计对应市场规模 36 亿元。

假设 2021 年我国中大型(100 万吨-1000 万吨产能)矿井的智能化渗透率约 10%,十四五末期智能化渗透率达到 30%,单个中大型智能化矿井的升级费用约 3000 万 元,即 2022-2025 年中大型煤矿智能化改造市场规模分别为 19 亿元、20 亿元、 21 亿元、22 亿元,合计对应市场规模 83 亿元。

假设十四五期间,我国整体新增煤矿数量约 100-150 个,单个新建智能化矿井的建设费用约 1 亿元,即 2022-2025 年我国新建煤矿智能化市场规模分别为 40 亿元、30 亿元、30 亿元、20 亿元,合计对应市场规模 120 亿元。

综上所述,我们测算 2022-2025 年我国总煤矿智能化市场空间分别为 67、59、60、 52 亿元,合计对应市场规模 239 亿元

煤矿智能化的行业竞争格局

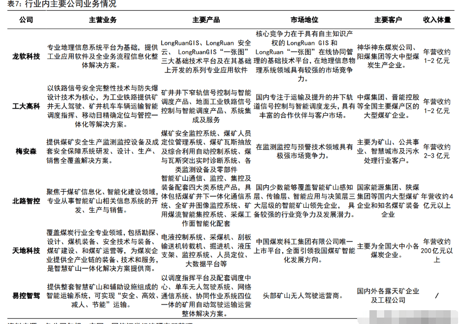
随着国家政策的不断推动以及 5G 等新一代信息技术的有效支撑,我国煤矿智能化化、智能化建设持续加速推进,目前国内智能矿山信息系统的市场竞争较为分散,行业内主要优质公司有龙软科技、梅安森、工大高科等上市公司及北路智控、华夏天信、踏歌智能等非上市公司。

其中,龙软科技为全国领先的煤炭地理信息系统与工业软件的提供商;天地科技是全国领先的煤炭智能装备和技术服务商;梅安森致力于物联网技术在矿山安全监测监控与预警领域的应用;北路智控专注于智能矿山相关信息系统;工大高科则是国内煤炭井下轨道信号控制与智能调度的龙头企业。

规划设计环节—GIS 地理信息技术的智能化进程

地理信息产业是以现代测绘技术和信息技术为基础发展起来的综合性高技术产业,是采用地理信息技术对地理信息资源进行生产、加工、开发、应用、服务、经营的全部活动。地理信息技术与资源的应用范围十分广泛,包括城市、交通、国土、矿产、军事、水利、环保、气象、海洋、测绘等数十个领域。

煤矿地理信息系统软件是煤矿安全与生产技术信息化的基础,通过对各种地质、矿山测量、经济、技术参数的分析和处理,可使煤矿企业的各级主管人员迅速、及时并直观地查询有关技术数据,为制定有关发展规划和进行生产决策提供科学依据。

煤矿地理信息系统可用来实现煤矿生产过程的监测和模拟,不仅可节省大量的人力、物力和财力,且由于地理信息系统的时空属性及空间分析特点,可对煤矿灾害事故进行预测预报,操作技术可靠,效果良好,能有效提高煤矿生产的安全性,具有明显的经济效益。

中国 GIS 产业链已比较完善,上下游生产商开展数据收集及解决,中上游生产商开展 GIS 基本软件系统的开发设计与市场销售,中下游对于各种 GIS 开展升值开发设计。

从中国现况来看,产业链上下游中机器设备经销商市场竞争布局比较平稳,数据供货层面则比较分散化。而中上游的基本软件系统,因为其技术规定高,必须优良的研发能力,导致技术堡垒较高,市场竞争关键集中化在龙软、超图、ESRI 等头部生产商。

随着各个行业对地理信息技术与资源需求的不断扩大,近年来我国地理信息产业一直保持着较高的发展速度。

根据中国地理信息产业协会数据,2020 年,我国地理信息产业规模为 6890 亿元,在疫情剧烈影响下仍取得较大增长,增长率达到 6.4%,地理信息软件开发企业平均营收较上年增长 3.2%。同时,过去 10 年来,我国地理信息产业总产值复合增长率为 18.5%。

(1)龙软科技:全国领先的煤炭地理信息系统与工业软件的提供商

龙软科技股份有限公司创立于 2002 年,自成立之初,公司率先布局地测空间信息系统,逐步成为煤矿安全生产空间信息处理关键技术的研发与应用领域的行业龙头。

目前公司已实现智能开采、动态监管、管控可视化、资源共享与整合等技术难题的突破,研发出拥有完全自主知识产权的 LongRuanGIS、LongRuan 安全云服务平台和 LongRuanGIS“一张图”三大基础技术平台。

公司主营业务 Longruan GIS 软件:“龙软专业地理信息系统”底层开发平台上开发的应用类软 件产品,也是各类 GIS 行业应用软件的开发平台和运行支撑平台,主要包括地测空间管理信息系统、通风安全管理信息系统、采矿设计系统、矿井供电设计与计算系统。

在 GIS 产业中,GIS 基础平台软件相当于软件产业中的操作系统,具有基础性和战略性地位,是地理信息技术的制高点。

LongRuan GIS“一张图”:

安全生产共享管理平台是基于自有地理信息系统、分布式协同服务等技术,针对深地空间数据采集、处理、建模的特点,通过建立煤矿地理空间数据及安全生产业务标准规范体系,为煤炭行业提供的一套涵盖安全生产全业务的协同工作平台。其核心模块与功能在于集团层面以“一张图”形式的信息展现、管理安全生产各类信息,而下属矿井实现具体的协同 GIS“一张图”安全生产技术各类专业应用系统及涉及安全生产管理的监测、信息集成、数据接入等应用系统,在统一制定的数据标准及数据规范体系下,实现安全生产大数据的数据挖掘、智能诊断、分析管理。

“LongRuan 安全云”:

作为公司智慧安监解决方案的代表性产品,可实现安全生产信息“来源可查、去向可追、责任可究、规律可循”,为安全生产状况根本好转提供信息化支撑保障。“安全云”包括建设一套标准规范体系、一个数据中心、三个支撑平台、五大应用系统和一个统一门户。

其中,五大业务应用系统包括:监督管理信息系统、安全风险监测预警信息系统、应急救援指挥信息系统、政务及公共服务信息系统,以及涉及大数据分析和深度应用的大数据安全辅助决策系统。

公司近年来营收呈快速增长,归母净利润稳中有增,毛利率始终维持高位。

17-21 年,公司营业收入分别为 1.07/1.25/1.54/1.98/2.90 亿元,归母净利润分别为 0.22/0.31/0.47/0.51/0.62 亿元,呈稳步增长趋势。

公司销售毛利率 17-20 年分别为

54.20%/53.07%/60.38%/54.14%,保持在较高水平。

在年产 120 万吨以上的大型煤矿中,公司主营产品及解决方案的平均每矿价格约为 230 万元。

根据国家统计局数据,国内年产 120 万吨及以上大型煤矿约 1,200 处,因此公司产品在年产 120 万吨及其以上大型煤矿的预计市场规模为 27.60 亿 元。

公司在煤炭智能化市场长期处于领先地位,完成建设多个标杆性的行业项目。

目前有 86 家矿业集团或公司及其下属单位使用 LongRuan GIS 软件产品,其中有 41 家大型煤炭集团使用公司产品。

采掘生产环节—采掘设备、安全监测设备、煤矿集控系统的智能化进程

(2)天地科技:中煤科工集团旗下智慧矿山一体化解决方案提供商

天地科技成立于 2000 年,是中国煤炭科工集团有限公司唯一上市平台。

公司业务覆盖煤炭行业全专业领域,包括勘探、设计、煤机装备、安全技术与装备、煤矿建设、和煤矿运营等,为煤炭企业提供全产业链的装备、技术和服务,是智慧矿山一体化解决方案提供商。

中国煤炭科工集团有限公司是经国务院批准,由中煤国际工程设计研究总院(成立于 1952 年)、煤炭科学研究总院(成立于 1957 年)于 2008 年 6 月合并组建,是国务院国有资产监督管理委员会直接监管的中央科技型企业。

中煤国际是中国煤炭工程行业规模最大、市场占有率最高的工程公司,煤科总院是煤炭行业唯一的综合性科学研究院,主营煤炭工程技术研发、服务与煤机装备、安全技术装备研发和制造等业务。

2008 年 12 月 31 日,经国务院国有资产监督管理委员会批准,煤炭科学研究总院所持天地公司股份无偿划转到中国煤炭科工集团有限公司。

2014 年 12 月,西安研究院、重庆研究院以及北京华宇资产注入天地科技;2015 年 12 月,上海煤科和北京研究院资产注入天地科技。

2016 年-2020 年,公司营业收入分别为

129.37/153.79/179.39/193.84/205.52 亿元,归母净利润分别为 9.32/9.42/9.62/11.07/13.64 亿元。

(3)梅安森:致力于矿山安全监测监控与预警领域的物联网应用

梅安森科技股份有限公司成立于 2003 年,矿山业务为公司主营业务,为用户提供包括物联网软件平台、采集端智能传感器、传输控制设备及网络、运维服务等内容的安全及生产整体解决方案。

目前在矿山领域以煤矿人员管理、综合管控平台、一卡通、各类监控及安全检测系统构成全生产环节的防护体系。

公司在行业内认可度与影响力较高,由公司负责建设的曹家滩矿井智能化项目即为国内智慧矿山建设第一个示范项目,整体项目价值量高达约 7880 万元。

2021 年,梅安森参与建设的陕煤曹家滩智能矿井管控平台荣获煤炭行业两化深度融合优秀项目,同时公司在贵州、山东、新疆、内蒙古等地与十余家煤矿单位签订电子封条系统建设合同,客户覆盖范围非常广泛。

公司近年来整体营业收入稳中有增,毛利率维持在较高水平。2017-2020年,公司营业收入分别为2.88/2.34/2.71/2.85亿元,归母净利润分别0.42/-0.60/0.27/0.27亿元,销售毛利率分别为

41.71%/42.44%/45.54%/43.51%。

(4)北路智控:专注于智能矿山相关信息系统

南京北路智控成立于 2007 年,主要聚焦于煤矿信息化、智能化建设领域,专业从事智能矿山相关信息系统的开发、生产与销售,按产品类别可分为智能矿山通信、监控、集控及装备配套四大类,体包括煤矿井下一体化通信系统、全矿井图像监控系统、矿用煤流智能集控系统、采煤工作面智能化配套,具备较强的行业竞争力及发展潜力。

2018-2020 年,公司营业收入分别为 2.06/2.96/4.36 亿元,复合增速达到 45.55%。公司 3 年间归母净利润分别为 0.38/0.62/1.07 亿元,复合同比增速高达 66.83%,毛利率则分别为 65.17%/59.52%/56.32%。

此外,公司在细分市场中始终具有较好的市场口碑,曾凭借煤矿井下一体化通信、定位、监视和监控系统及基于机器视觉的井下钻杆自动计数系统分别于 2018、2019 年获得由中国煤炭工业协会、中国煤炭学会联合授予的“中国煤炭工业科学技术奖二等奖”。

公司产品主要客户包括国家能源集团、陕煤集团等众多国内大型煤矿企业以及郑煤机等知名煤矿装备企业。

运输环节—井下轨道信号控制与调度、无人驾驶技术的智能化应用

(5)工大高科:国内煤炭井下轨道信号控制与智能调度龙头企业

工大高科成立于 2001 年,公司是工业铁路、智能化矿山领域信号控制与安全调度完整解决方案提供商。

以铁路信号安全完整性技术与防失爆设计技术为核心,为工业铁路提供物流智能化管理、矿井无人驾驶、矿井机车车辆运输智能调度指挥、移动目精确定位与管控一体化等解决方案。

公司工业铁路信号控制与智能调度产品主要为定制化产品,一般按项目进行实施,根据每个项目的站场条件、客户需求等进行定制化生产,产品价格通过招投标方式确定。

以 2020 年公司前五大客户的建设项目为例,一套小型智能调度建设项目或原有控制与智能调度产品的升级改造项目的价值量约为 300 万元-700 万元,而新建一套大型智能调度系统解决方案的价值量则在 1700 万元-3600 万元之间。

在地面工业铁路信号控制与智能调度领域,国内同行业主要企业包括北京全路通信信号研究设计院、中国铁道科学研究院、北京康吉森、亨钧科技等。在矿井井下窄轨信号控制与智能调度领域,国内同行业主要企业包括中煤科工集团重庆研究院、天地科技、重庆梅安森、尤洛卡等公司。

公司产品获得众多主流客户认可。公司矿井井下窄轨信号控制与智能调度产品在国内前十大煤矿集团中的八家企业、前十大冶金矿山集团中的七家企业得到了应用。

仅 2021 年,公司便与上海能源(采取煤炭生产与运输联营的煤炭企业)签订了战略合作框架协议,同时承担建设的辅助运输智能调度指挥系统,也成功应用于内蒙古自治区首个千万吨级智能化示范建设煤矿项目,不断扩大其行业影响力。

未来,公司业务领域仍有广阔的市场空间。

中国现有工业铁路中的地面铁路专用线与专用铁路规模约 9,000 条,矿井井下窄轨铁路保守估算数约 1,350 条。

在包括地面标准轨与井下窄轨的工业铁路信号控制领域,截至 2021 年中旬,公司信号控制与智能调度产品已开通的铁路站场数量约为 800 个,存量空间依然广阔公司近年来营收与净利润均快速持续增长。

2017-2021 年,公司营业收入分别为 0.86/1.27/1.69/2.11/2.50 亿元,归母净利润分别为 0.12/0.21/0.37/0.49/0.57 亿元。2017-2020 年,公司毛利率分别为

28.50%/27.34%/35.95%/38.02%

(6)易控智驾、踏歌智行:国内煤矿无人驾驶领先企业

在矿山运输调度环节,无人驾驶矿卡也在兴起。目前,矿山无人驾驶主要应用在露天开采领域。矿区无人驾驶对于智能矿山的建设具有独特优势。

首先,矿山场景不受路权限制。自动驾驶开放场景的运营需要上公开道路,路权上有限制,而矿山矿区厂内作业环境封闭,路权方面相对比较简单,截止目前无上牌照要求。

第二,矿山场景的可塑性很强,对技术友好。矿山场景的道路环境简单且改造方便,运输路线固定。在自动驾驶技术尚未成熟情况下,可以让矿山无人驾驶车辆尽快跑起来实现商业化闭环。

第三,矿山场景的商业模型较为合理,且市场空间大。目前矿区用工成本日益增加,招工难问题日益凸显,且矿山很多是连续作业,人车比高,无人化以后替代的人员数量会比较多,能够创造的经济价值也更大。

第四,矿区无人驾驶行驶速度较低,按照国家相关安全标准不超过 40km/h。

相对于国外,我国煤炭矿山无人驾驶技术相对落后。早在 20 世纪八九十年代,智能矿山概念、无人驾驶矿卡、远程遥控操作等先进技术和理念就在矿业发达国家开始应用研究。

其中,日本小松公司生产的无人驾驶矿卡已在全球 6 座矿山投入运行,总数超过 100 台,累计运输物料 15 亿吨。

美国卡特彼勒集团在索罗门矿区进行无人驾驶卡车集群化作业,车队规模已增至 59 台,累计运量超过 2.4 亿吨,与同类普通车队相比,生产力提高 20%。

智利的埃尔特尼恩特矿山采用无人运输和驾驶系统带来约 138%的产量增长,节省了可观的人员维护和培训资金;山特维克公司于 2020 年 9 月发布了井下无人驾驶铲运机,其采用无驾驶室设计,具备环境感知、路径规划、自动驾驶、自主铲运等功能,并在作业过程中同步构建环境三维数字地图,实时虚拟再现井下作业场景。

2018 年开始,国内陆续有自动驾驶企业在矿山实地进行测试与商业试运营。主要参与的企业包括以国家能源投资集团有限责任公司为代表的大型采矿企业、以内蒙古北方股份、中国中车、同力重工、徐工为代表的矿用车辆生产企业、以易控智驾、踏歌智行、慧拓科技为代表的自动驾驶解决方案提供商。

头部企业均从露天煤矿入手,试点运行的项目多位于内蒙古、新疆等地区。从目前国内矿用车辆无人驾驶运输现状来看,整个行业已经正在批量试运行,处于大规模商用的前夜。

在市场规模方面,根据甲子光年发布的《2022 中国矿区无人驾驶行业研究报告》,2021 年我国矿区无人驾驶市场规模约 3.55 亿元,随着 5G、车联网等技术的发展,叠加国家绿色矿山相关政策推动,2025 年我国矿区无人驾驶市场规模有望突破 200 亿元,年复合增长率高达 100%。

在煤矿行业,露天煤矿国内年开采土石方量约 56 亿立方米,平均运输单价按 4.5 元每立方米测算,国内对应的土方剥离市场规模大概在 252 亿/年。

在应用场景上,以易控智驾为例,该公司通过露天煤矿场景切入,专注做宽体车的前装方案,基于产品化的通用平台解决方案切入矿山自动驾驶,为矿方和工程总包提供高效安全的无人运输服务。

目前,易控智驾矿用车无人驾驶技术研发进展迅速,目前已经形成了以调度指挥平台及配套调度中心、单车无人驾驶系统、网络通信系统、协同作业系统四位一体的矿用自动驾驶运输运营整体解决方案。

为加速商业化进程,易控智驾与宽体车的头部公司同力重工达成深度合作,并获得全球金属矿业巨头紫金矿业的战略投资,形成深度绑定。

截止目前,易控智驾已在国家能源集团和特变电工等大型露天矿区进行了常态化试运营,成为业内率先切入真实运营场景的矿区无人驾驶公司。

风险提示

1)智能矿山政策推进不及预期:智能煤矿建设费用较高,若煤矿智能化建设相关政策力度有所减弱,煤矿企业对于智能架构的建设节奏可能面临延期等风险;

2)上游煤炭价格波动带来系统性风险:2021 年全球煤炭出现空前的高价,煤炭价格的下滑将对煤炭企业盈利产生影响,随之可能造成产业链的系统性风险;

3)疫情反复带来交付延迟风险:智能矿山的建设需要人员及设备的持续进入矿山地区,疫情反复可能造成线下施工面临隔离、延期等风险,从而影响整体建设和交付进度。

公众号:老范说评



来源:搜狐网      编 辑:肖平


声明:本网站新闻版权归煤炭资讯网与作者共同所有,任何网络媒体或个人转载,必须注明"来源:煤炭资讯网(www.cwestc.com)及其原创作者",否则本网将保留追究其相关法律责任的权利。
转载是出于传递更多信息之目的,若本网转载有来源标注错误或侵犯了您的合法权益,请作者持权属证明与本网联系(本网通讯员除外),我们将及时更正、删除,谢谢。 邮箱地址:1017016419@qq.com

总编辑:李光荣    副总编:韩一凡  顾问:王成祥、王金星  主编:欧阳宏  编辑:杨建华(网站监督)、黄永维、曹田升、陈茂春
备案序号:渝ICP备17008517号-1|渝公网安备50010702502224号
电话:(023)68178780、13883284332
煤炭资讯网原中国煤炭新闻网