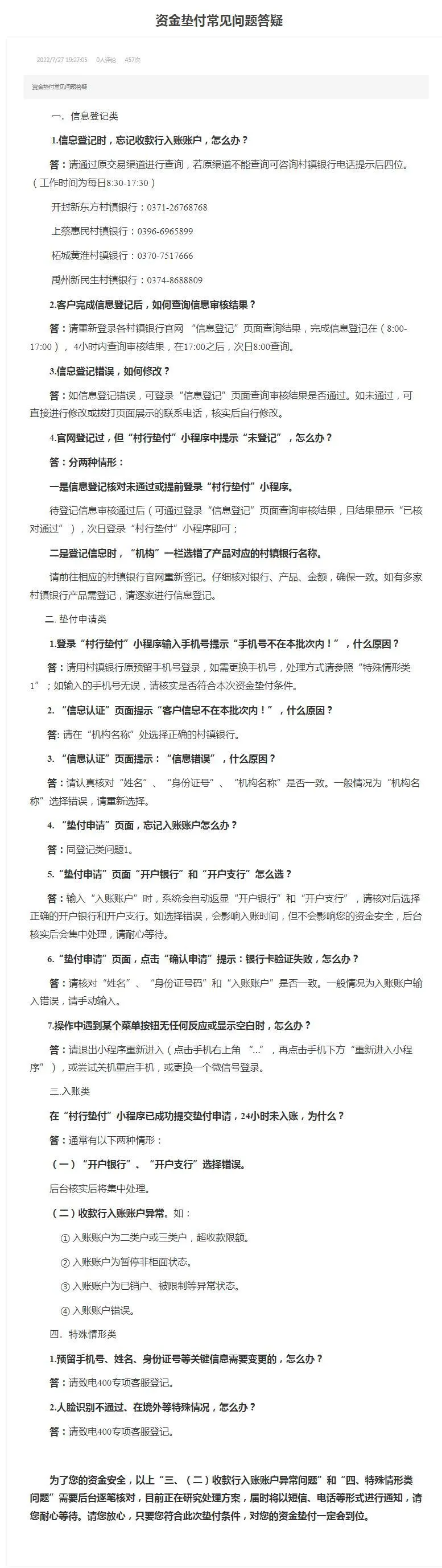
中新网7月28日电 河南禹州新民生村镇银行、上蔡惠民村镇银行、柘城黄淮村镇银行、开封新东方村镇银行7月27日、28日两天在官网发布资金垫付常见问题答疑公告,对信息登记类、垫付申请类、入账类及特殊情形类问题进行答疑。中新财经注意到,四家村镇银行均在公告中表示,只要符合此次垫付条件,资金垫付一定会到位。(中新财经)

公告截图

| 河南四家村镇银行:只要符合条件,资金垫付一定会到位 | |||
| 煤炭资讯网 | 2022/7/28 17:17:08 一事一议 | ||
|
中新网7月28日电 河南禹州新民生村镇银行、上蔡惠民村镇银行、柘城黄淮村镇银行、开封新东方村镇银行7月27日、28日两天在官网发布资金垫付常见问题答疑公告,对信息登记类、垫付申请类、入账类及特殊情形类问题进行答疑。中新财经注意到,四家村镇银行均在公告中表示,只要符合此次垫付条件,资金垫付一定会到位。(中新财经)
公告截图
| |||