首页  总揽  写作  简讯  散文  诗词  摄影  幻灯片  书画展  局矿快报  党群工作  安全专题  经验交流  通讯特写  厂商在线  矿建勘探  领导访谈  论文言论  人物展示  文教卫生  图片新闻  安监动态  煤企聚焦  焦点话题  事故快报  小说故事杂文  在线投稿 |  特约通讯员档案

市场监管总局要求新疆市场监管局严查麦趣尔纯牛奶检出丙二醇问题

煤炭资讯网 2022/7/3 13:50:21    一事一议

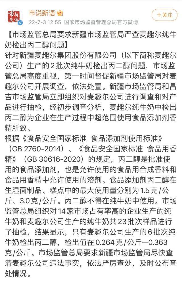
针对新疆麦趣尔集团股份有限公司(以下简称麦趣尔公司)生产的2批次纯牛奶检出丙二醇问题,市场监管总局高度重视,第一时间督促新疆市场监管局对麦趣尔公司开展调查,依法处置。新疆市场监管局和昌吉市场监管局立即组织对麦趣尔公司进行调查和对产品进行抽检,经初步调查分析,麦趣尔纯牛奶中检出丙二醇为企业在生产过程中超范围使用食品添加剂香精所致。




来源:红星新闻      编 辑:肖平


声明:本网站新闻版权归煤炭资讯网与作者共同所有,任何网络媒体或个人转载,必须注明"来源:煤炭资讯网(www.cwestc.com)及其原创作者",否则本网将保留追究其相关法律责任的权利。
转载是出于传递更多信息之目的,若本网转载有来源标注错误或侵犯了您的合法权益,请作者持权属证明与本网联系(本网通讯员除外),我们将及时更正、删除,谢谢。 邮箱地址:1017016419@qq.com

总编辑:李光荣    副总编:韩一凡  顾问:王成祥、王金星  主编:欧阳宏  编辑:杨建华(网站监督)、黄永维、曹田升、陈茂春
备案序号:渝ICP备17008517号-1|渝公网安备50010702502224号
电话:(023)68178780、13883284332
煤炭资讯网原中国煤炭新闻网