首页  总揽  写作  简讯  散文  诗词  摄影  幻灯片  书画展  局矿快报  党群工作  安全专题  经验交流  通讯特写  厂商在线  矿建勘探  领导访谈  论文言论  人物展示  文教卫生  图片新闻  安监动态  煤企聚焦  焦点话题  事故快报  小说故事杂文  在线投稿 |  特约通讯员档案

老人称申请退还跟团游定金被告知等三年,涉事旅行社屡遭投诉

煤炭资讯网 2023/3/6 22:54:07    一事一议

近日,消费者吴先生向澎湃质量观投诉平台( tousu.thepaper.cn)反映,2023年2月,他向武夷山市中凯国际旅行社有限公司厦门分公司交付定金100元,用于购买一款名为“厦门土楼鼓浪屿五天四晚游”的旅游项目。之后他在其他平台看到有对该公司的负面评价,于是提出退款,遭到对方拒绝。

3月2日,澎湃新闻多次联系武夷山市中凯国旅厦门分公司,但截至发稿时尚未得到回应。

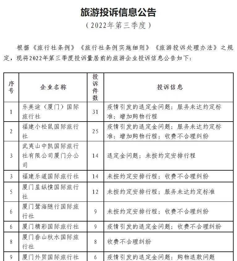
澎湃新闻注意到,厦门市文化市场综合执法支队发布的旅游投诉信息公告显示,该公司多次因退定金问题被消费者投诉。

消费者投诉:

吴先生介绍,2023年2月,他在手机上看到一条“厦门五天四晚2人1280元”的广告。吴先生今年70多岁,疫情过后一直想去厦门旅游,但对1280元的价格半信半疑,于是联系了项目提供方——武夷山市中凯国旅厦门分公司。

该公司的旅游项目广告

吴先生此前了解到,类似的旅游项目价位多在2000元左右,因此他怀疑该项目是强制消费的“低价团”。对方业务员表示不是“低价团”,称价格低是因为厦门市政府为恢复旅游市场提供了公共补贴。

澎湃新闻检索发现,厦门文旅局在2023年1月18日发布的《厦门市文化和旅游局关于促进文旅市场加快复苏若干措施的通知》中提到,“鼓励招徕游客。对旅行社2023年1月至3月组织游客在厦旅游,并在限额以上宾馆饭店过夜的,按照住宿费每晚50元/间的标准给予奖励,每间奖励最多不超过5晚,单个旅行社奖励最高不超过100万元。”

业务员承诺“定金可全额随时退还”的聊天记录

吴先生说,业务员一再表示“我们是正规旅行社公司”,并把营业执照、经营许可证等照片发给了吴先生。对方承诺旅游项目三年内有效,“定金可全额随时退还”。在此情况下,吴先生下单并交付了定金。

吴先生提供的账单截图、收据照片显示,2月21日他向武夷山市中凯国旅厦门分公司支付了100元。

公司开具的定金收据

吴先生的账单截图

下单之后,吴先生在其他平台看到了许多对该公司的负面评价,于是决定退单。微信聊天记录显示,在吴先生提出退单要求后,对方起初说,“这个要申请,一个月才能回复”。吴先生对此结果并不满意,称要投诉对方。随后,业务员又回复说,“现在退不了,三年以后退。”

企业回应:

针对吴先生的情况,3月2日,澎湃新闻多次联系武夷山市中凯国旅厦门分公司对接吴先生的业务员,均遭到对方拒绝。随后,澎湃新闻致电该公司法定代表人,对方否认身份后将电话挂断。

厦门市文化市场综合执法支队发布的第三、四季度的旅游投诉信息公告

工商信息显示,武夷山市中凯国旅厦门分公司成立于2013年,总公司武夷山市中凯国旅成立于2012年,注册资本为30万元。厦门市文化市场综合执法支队发布的旅游投诉信息公告显示,该公司2022年第三、四季度共被投诉20次,多与退定金问题有关。



来源:澎湃新闻      编 辑:肖平


声明:本网站新闻版权归煤炭资讯网与作者共同所有,任何网络媒体或个人转载,必须注明"来源:煤炭资讯网(www.cwestc.com)及其原创作者",否则本网将保留追究其相关法律责任的权利。
转载是出于传递更多信息之目的,若本网转载有来源标注错误或侵犯了您的合法权益,请作者持权属证明与本网联系(本网通讯员除外),我们将及时更正、删除,谢谢。 邮箱地址:1017016419@qq.com

总编辑:李光荣    副总编:韩一凡  顾问:王成祥、王金星  主编:欧阳宏  编辑:杨建华(网站监督)、黄永维、曹田升、陈茂春
备案序号:渝ICP备17008517号-1|渝公网安备50010702502224号
电话:(023)68178780、13883284332
煤炭资讯网原中国煤炭新闻网