首页  总揽  写作  简讯  散文  诗词  摄影  幻灯片  书画展  局矿快报  党群工作  安全专题  经验交流  通讯特写  厂商在线  矿建勘探  领导访谈  论文言论  人物展示  文教卫生  图片新闻  安监动态  煤企聚焦  焦点话题  事故快报  小说故事杂文  在线投稿 |  特约通讯员档案

44岁被解聘的女人们:“退休工资”变成了“一次性经济补偿”

煤炭资讯网 2023/9/3 17:10:33    一事一议

海报新闻记者 文露漪 陈嘉伟 报道

近日,陕西旬阳市人民医院规定对部分员工“男55岁女44岁不续聘”一事引发热议,12名女员工在医院工作多年,却在44岁被解聘。

失业来得猝不及防

1978年出生的杜女士曾在陕西省旬阳市的一家药材公司上班,公司倒闭后来到旬阳市人民医院药剂科工作,负责管理中药材。2022年,她的月工资到手有四五千元,包括1500元的基本工资、院龄工资和两三千元的科室绩效。其中,院龄工资是每多工作一年,次年月工资多增加50元,此外,她的五险一金也由医院缴纳。

在杜女士的预想中,她至少要在这里工作到50岁退休。谁知失业来得猝不及防。2022年6月中旬,杜女士就被告知过完6月就不用来上班了。她打听发现,医院里和她遭遇相同的还有7人。包括杜女士的同事肖女士,还有财务科、医保科、护理科的员工,她们共同点是刚满44岁,在该医院工作多年。

8人被解聘的通知

杜女士等人并未看到解聘或辞退文件,只是被领导口头告知女性超过44岁就不能来上班了。在她们反复要求下,科室领导用微信发来了医院聘用人员的通知,其中写道,从事临床医疗岗位(具有执业医师权限)男性满60周岁,女性满50周岁不再续聘;其他各岗位聘用人员男性满50周岁,女性满44周岁不再续聘。

她们又向医院人事科申请签“无固定期限合同”,但没有下文。她们找到院长要说法,被批评是“来闹事的”。

2022年6月20日左右,几人还向当地人社局反映此情况,人社局工作人员称会和医院沟通,让她们回去等待。然而,2022年6月30日,8名女员工还是收到了解聘通知。

被解聘时,杜女士已在该院工作了12年。离开后,她很难找到到手四五千元月薪的工作,“人家都要35岁以下的”。离开原单位一年里,她只在当地一家人手紧缺的私立医院工作了几天。其他被解聘的几人,学历从中专到自考本科不等,现在有的留在家带孩子,有的做临时工,因为没到退休年龄,也没有退休工资。

除了找不到原来薪资的工作,更让她们苦恼的是被解聘后五险一金缴纳问题。原本在医院财务科工作的宋女士(化名)去年被辞退后只能找其他单位挂靠缴纳五险一金,“去年下半年自己交了5000多元,今年要交多少还不知道”。

为何“到龄不续聘”

对于该通知员工是否知情,旬阳市人民医院党委书记龚永武向媒体表示,他于去年调到该院,据其了解,医院用人时就已明确告知到多少岁不再聘用,“职工是完全知情的,辞退时也会给补偿”。

宋女士表示反对,她已经在这家医院工作了14年,“我的合同是3年一签,进医院前也没告知说只能干到44岁,当初知道的话肯定不会选这个工作,十几年前我们还年轻,找其他工作也不难。”

海报新闻记者发现,该医院分别在2017年、2019年、2023年印发《聘用人员管理办法》。

2017年该院印发的《聘用人员管理办法》

其中2017年6月20日印发的《聘用人员管理办法》中未提到员工到期解聘,只是规定了退休年龄。文件中写道,聘用人员劳动合同期签订期限为1年。医院聘用人员退休年龄原则上按国家法定年龄规定执行,但因医院工作性质的特殊性,对不同岗位不同专业的退休年龄做以下调整:医疗岗位:男 60岁,女 50岁;其他各岗位:男50岁,女45岁。聘用人员达到退休年龄的,不需要本人提出申请,也不再征求本人意见,均应在达到退休年龄的当月,按照医院通知办理有关退休手续。聘用人员退休后按照国家相关规定享受退休工资待遇。符合退休年龄到期不退休的,医院自退休到龄次月起不再安排工作岗位并停发一切工资福利待遇。

2019年该院修订版《聘用人员管理办法》内容

在2019年修订版中写道,按照国家相关法律法规,结合医院实际工作的特殊性,从事临床医疗岗位(具有执业医师权限)男性满60周岁,女性满50周岁不再续聘;其他各岗位聘用人员男性满50周岁,女性满44周岁不再续聘。医院根据劳动者在本院的实际工作年限,参照《解除劳动合同经济补偿办法》的规定给予一定经济补偿,经济补偿金在解除劳动关系后一次性发给。由此,“到龄退休”变成了“到龄不续聘”,“退休工资”变成了“一次性经济补偿金”。

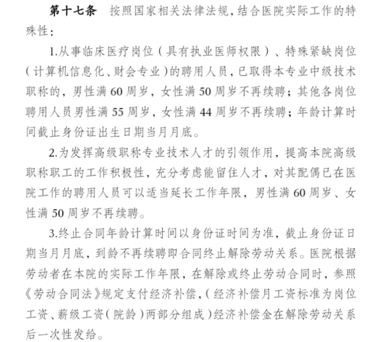
2023年该院修订版《聘用人员管理办法》内容

最新的2023年修订版中再次进行了更改:从事临床医疗岗位(具有执业医师权限)、特殊紧缺岗位(计算机信息化、财会专业)的聘用人员,已取得本专业中级技术职称的,男性满60周岁,女性满50周岁不再续聘;其他各岗位聘用人员男性满55周岁,女性满44周岁不再续聘。医院根据劳动者在本院的实际工作年限,在解除或终止劳动合同时,参照《劳动合同法》规定支付经济补偿(经济补偿月工资标准为岗位工资、薪级工资〔院龄〕两部分组成),经济补偿金在解除劳动关系后一次性发给。

但是,在该修订版其他条中规定,聘用人员的工资结构由岗位工资、薪级工资(院龄)、绩效工资、各类津补贴四大部分构成。

被辞退8人之一的肖女士出示了她在2017年7月1日与医院签订的《劳动合同》,其中并未提到“到龄退休或解聘”一事。

肖女士与医院的劳动合同

对于辞退老员工的原因,龚永武向记者解释称,医院运行有困难,人力成本是医院运行的最大开支。据其介绍,旬阳市人民医院是该市最大的事业单位,聘用了超过400名护理人员,而其中“50多岁的人不能给患者打针,不能上夜班,当不了护理人员”。

“我去年到医院了之后发现,她们都还没到40岁,就说‘我眼睛不行,我上不了夜班,我身体不舒服……你给我调个岗位,一线干不了’。这几百人不可能都安置到行政后勤岗位。”龚永武说。

宋女士和杜女士却都表示,她们从没有排斥、拒绝上夜班。

维权

2022年7月,宋女士等8人在接到人事科通知后,逐一去办理了离职手续,每人收到了1-2万多元的经济补偿金,“此前我的月工资到手3000多元,而医院则是按2000元的月基本工资*12给我发的经济补偿金。不过我们当初也找了人社局,最后不了了之了,所以当时大家都想着算了。”

2023年6月30日,旬阳市人民医院再次辞退了4名年满44岁的女员工,她们向旬阳市劳动人事争议仲裁委员会申请仲裁。其中1人的相关调解书显示,她最初请求裁决医院按实际月工资和年限支付违法终止劳动合同的双倍经济补偿金,后变更为解除劳动合同的一倍经济补偿金,还请求裁决医院支付一年的未签订无固定期限劳动合同的双倍工资差额。最终,医院与该员工合同解除,医院支付经济补偿金82565元,即按实际月工资*17.5个月的一倍支付经济补偿金。

看到3人的仲裁结果,宋女士等8人重新燃起了维权的希望,她们最希望能重回医院上班,然而她们的劳动仲裁期限已过,无法申请。

8月31日傍晚,陕西旬阳市人民政府在官方网站发布《情况通报》:近日,有网络关注旬阳市一医院规定“到龄不续聘”的问题,人社局立即介入调查,相关调查结果及时向社会公开。感谢广大网友关心关注。落款为旬阳市人力资源和社会保障局。

9月1日,宋女士等8人均收到医院人事科电话,称她们原有解聘补偿不到位,通知她们当天到医院办理手续领取剩余补偿。9月2日,宋女士透露,8人中大多数都签字领取了补偿,“补偿标准和今年仲裁的几人一样”。



来源:海报新闻      编 辑:肖平


声明:本网站新闻版权归煤炭资讯网与作者共同所有,任何网络媒体或个人转载,必须注明"来源:煤炭资讯网(www.cwestc.com)及其原创作者",否则本网将保留追究其相关法律责任的权利。
转载是出于传递更多信息之目的,若本网转载有来源标注错误或侵犯了您的合法权益,请作者持权属证明与本网联系(本网通讯员除外),我们将及时更正、删除,谢谢。 邮箱地址:1017016419@qq.com

总编辑:李光荣    副总编:韩一凡  顾问:王成祥、王金星  主编:欧阳宏  编辑:杨建华(网站监督)、黄永维、曹田升、陈茂春
备案序号:渝ICP备17008517号-1|渝公网安备50010702502224号
电话:(023)68178780、13883284332
煤炭资讯网原中国煤炭新闻网