首页  总揽  写作  简讯  散文  诗词  摄影  幻灯片  书画展  局矿快报  党群工作  安全专题  经验交流  通讯特写  厂商在线  领导访谈  论文读书  人物展示  图片新闻  安监动态  矿业新闻  焦点话题  事故快报  小说故事杂文  在线投稿 |  特约通讯员档案

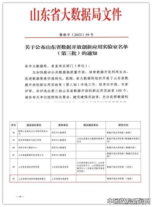
喜讯:山东省煤田地质局数据开放创新应用实验室通过审批

煤炭资讯网 2024/1/5 11:56:38    矿建勘探
     【本网讯】近日,山东省大数据局公布了山东省数据开放创新应用实验室名单(第三批),山东省煤田地质局物探测量队申报的“山东省煤田地质数据开放创新应用实验室”榜上有名,这标志着山东省煤田地质局物探测量队科研创新应用平台再上新台阶。


      据了解,此次获批的“山东省煤田地质数据开放创新应用实验室”聚焦煤田地质主责主业,充分发挥数据创新引领作用,以数字赋能为核心,着眼开放式应用,激活数据资源,促进知识创新、技术创新和行业应用的深度融合,力争将实验室打造成煤炭资源勘查技术开放创新应用的“制高点”,建成国内领先的高水平数据开放创新应用实验室。
     今年以来,山东省煤田地质局物探测量队深入贯彻落实省局党委“113388”发展战略和思路,注重发展数字经济,深挖煤田地质数据潜能,着力建实建强实验室。该队“矿山地球物理信息数智化济南市工程研究中心”“山东省地质数据开放创新应用实验室”相继获批,“全局地质信息中心(地质大数据中心)”高标准筹建,将全力打造集数据中心、实验室、研究中心于一体的科研创新体系,为新时代全省煤田地质事业高质量发展注入科研智慧与动力。


本网通讯员:赵 欣 宋 洁 董金鑫      编 辑:肖平


声明:本网站新闻版权归煤炭资讯网与作者共同所有,任何网络媒体或个人转载,必须注明"来源:煤炭资讯网(www.cwestc.com)及其原创作者",否则本网将保留追究其相关法律责任的权利。
转载是出于传递更多信息之目的,若本网转载有来源标注错误或侵犯了您的合法权益,请作者持权属证明与本网联系(本网通讯员除外),我们将及时更正、删除,谢谢。 邮箱地址:1017016419@qq.com

总编辑:李光荣    副总编:韩一凡  顾问:王成祥、王金星  主编:杨建华  编辑:欧阳宏(网站监督)、黄永维、曹田升、陈茂春、胡九潭、孔德金、王金启
备案序号:渝ICP备17008517号-1|渝公网安备50010702502224号
电话:(023)68178780、13883284332
煤炭资讯网原中国煤炭新闻网